HOME   LIST
‹–   –›

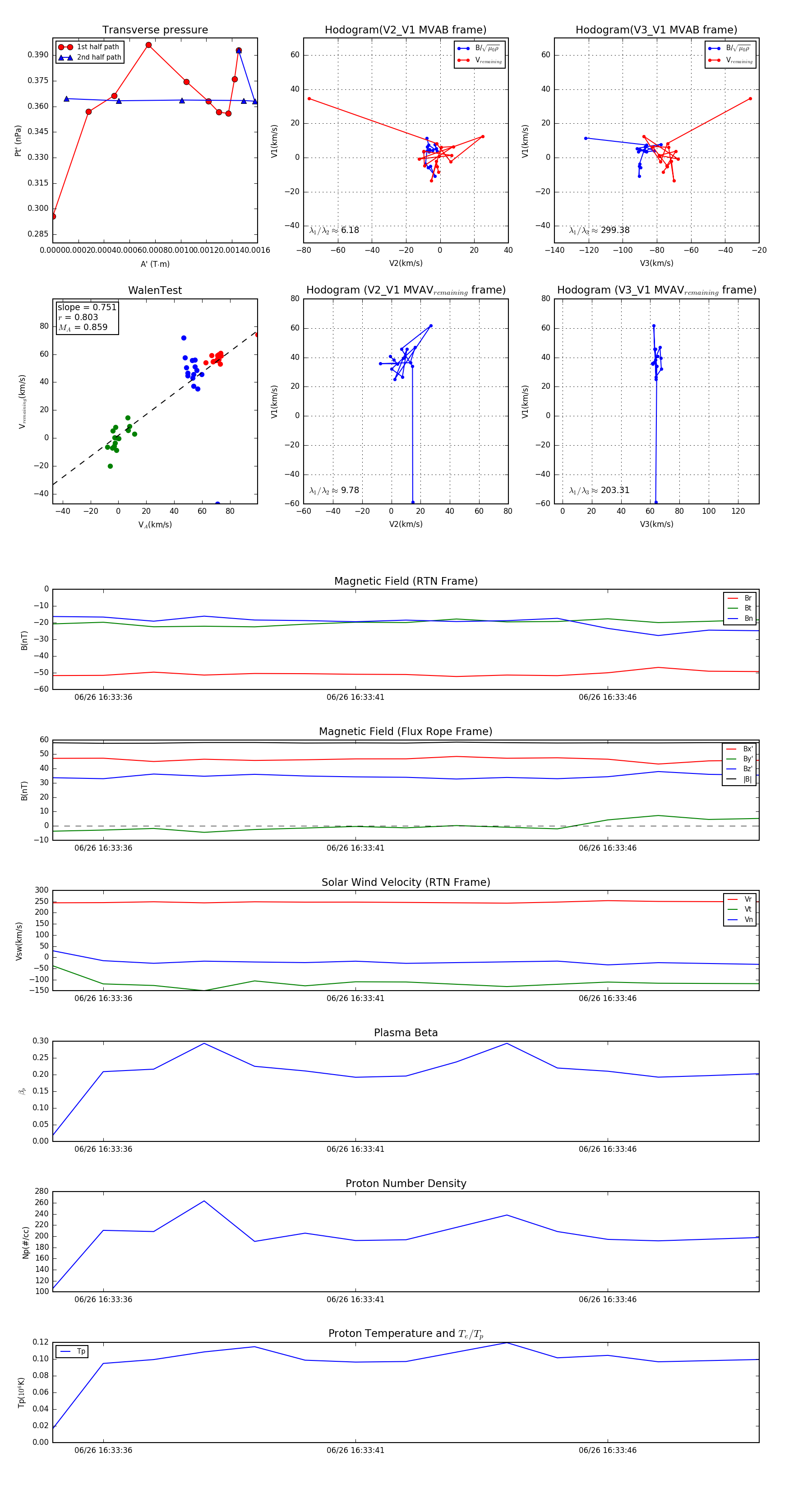
Flux Rope in 2023

Flux Rope Event 2023-06-26 16:33:35 ~ 2023-06-26 16:33:49 (15 seconds)


plot