HOME   LIST
‹–   –›

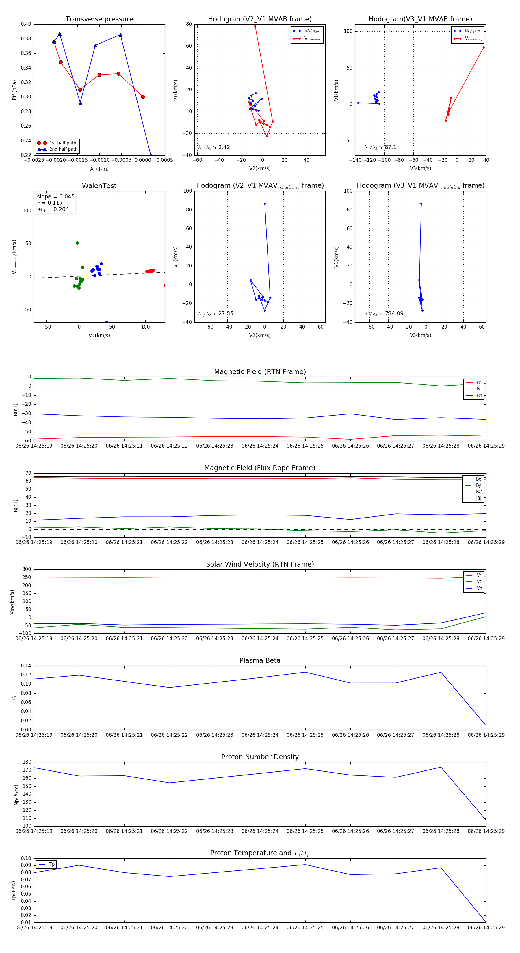
Flux Rope in 2023

Flux Rope Event 2023-06-26 14:25:19 ~ 2023-06-26 14:25:29 (11 seconds)


plot