HOME   LIST
‹–   –›

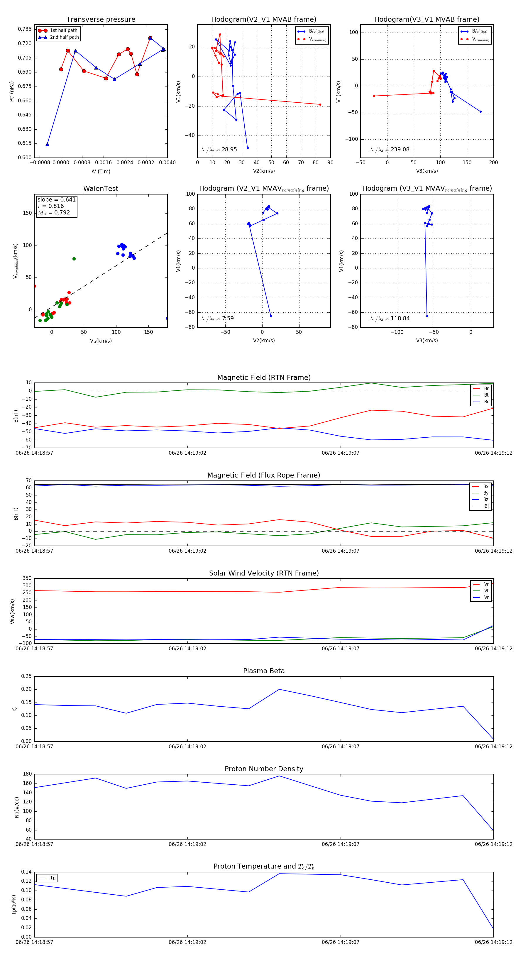
Flux Rope in 2023

Flux Rope Event 2023-06-26 14:18:57 ~ 2023-06-26 14:19:12 (16 seconds)


plot