HOME   LIST
‹–   –›

Flux Rope in 2023

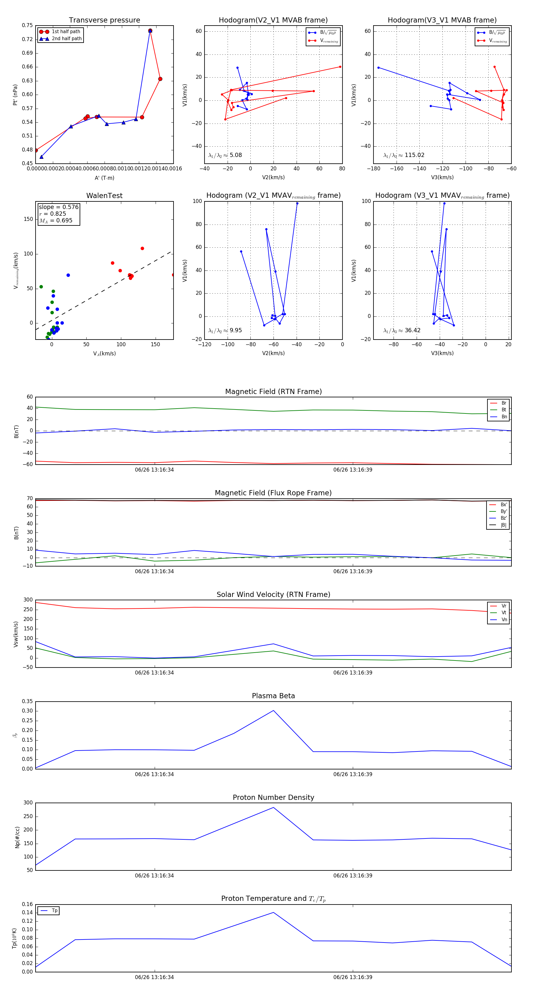
Flux Rope Event 2023-06-26 13:16:31 ~ 2023-06-26 13:16:43 (13 seconds)


plot