HOME   LIST
‹–   –›

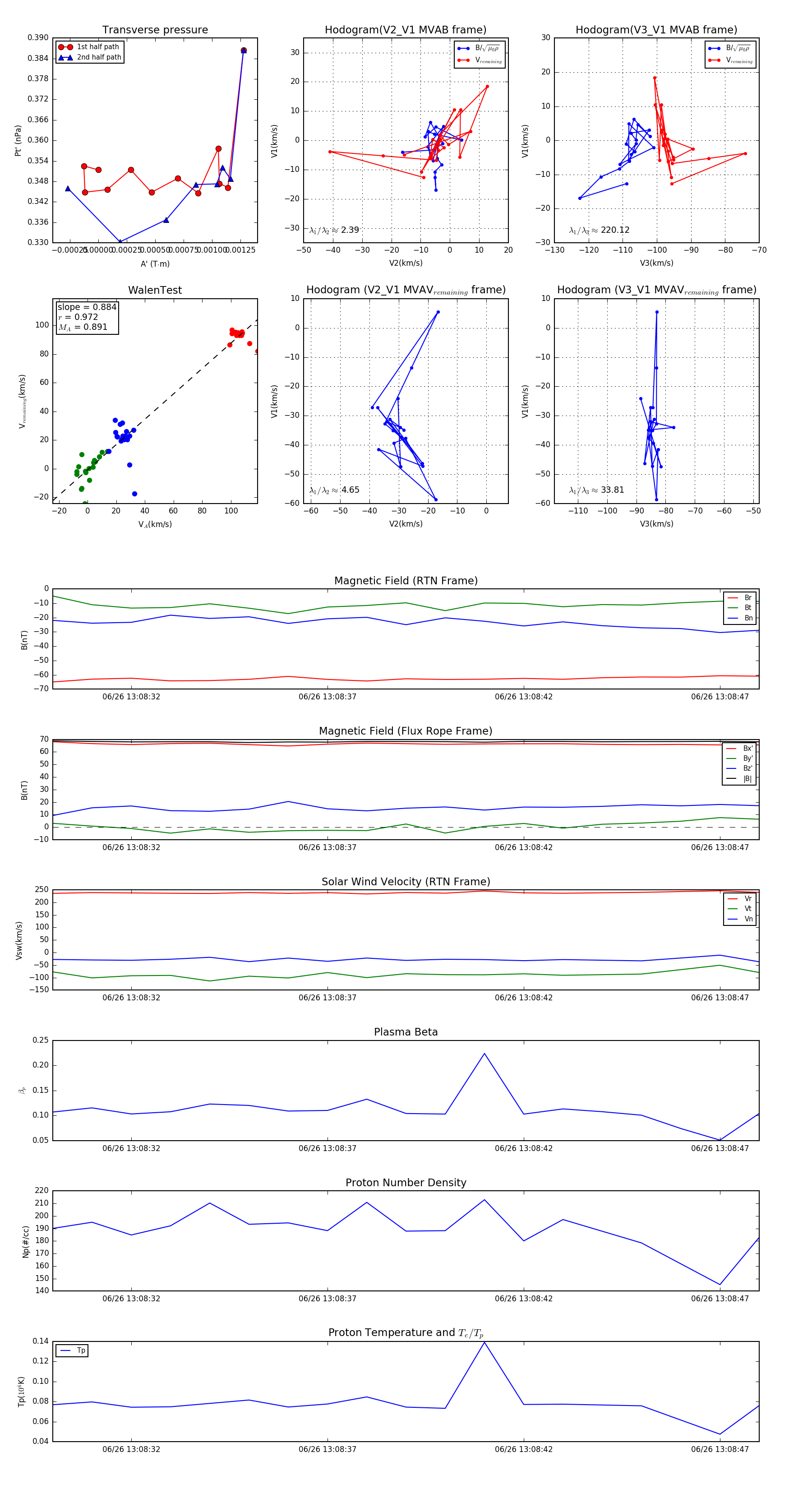
Flux Rope in 2023

Flux Rope Event 2023-06-26 13:08:30 ~ 2023-06-26 13:08:48 (19 seconds)


plot