HOME   LIST
‹–   –›

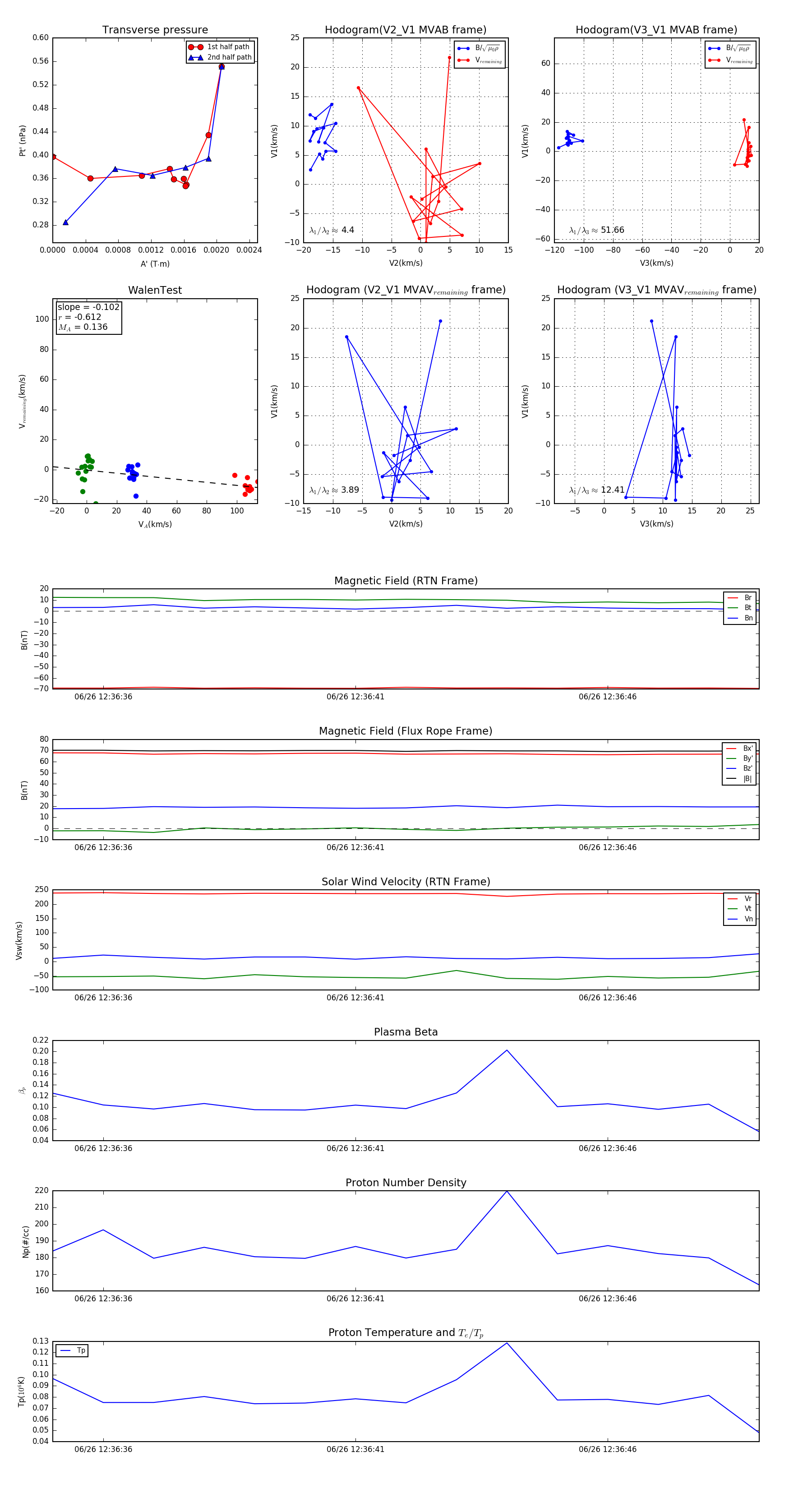
Flux Rope in 2023

Flux Rope Event 2023-06-26 12:36:35 ~ 2023-06-26 12:36:49 (15 seconds)


plot