HOME   LIST
‹–   –›

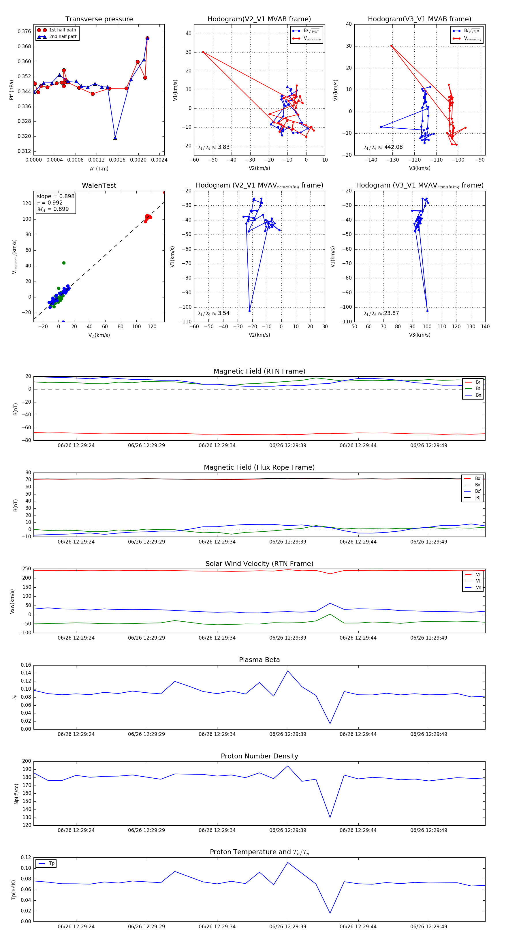
Flux Rope in 2023

Flux Rope Event 2023-06-26 12:29:21 ~ 2023-06-26 12:29:53 (33 seconds)


plot