HOME   LIST
‹–   –›

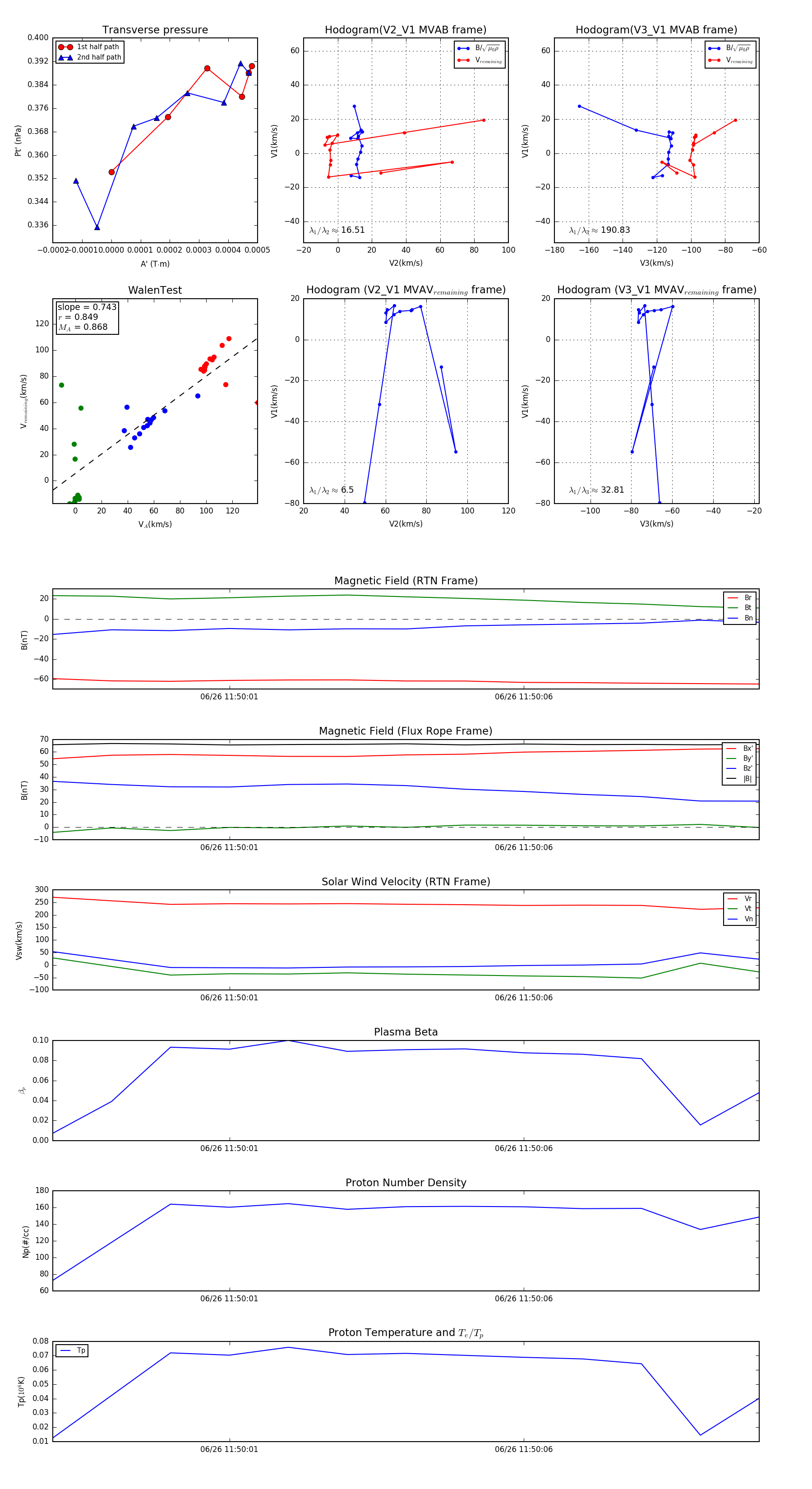
Flux Rope in 2023

Flux Rope Event 2023-06-26 11:49:58 ~ 2023-06-26 11:50:10 (13 seconds)


plot