HOME   LIST
‹–   –›

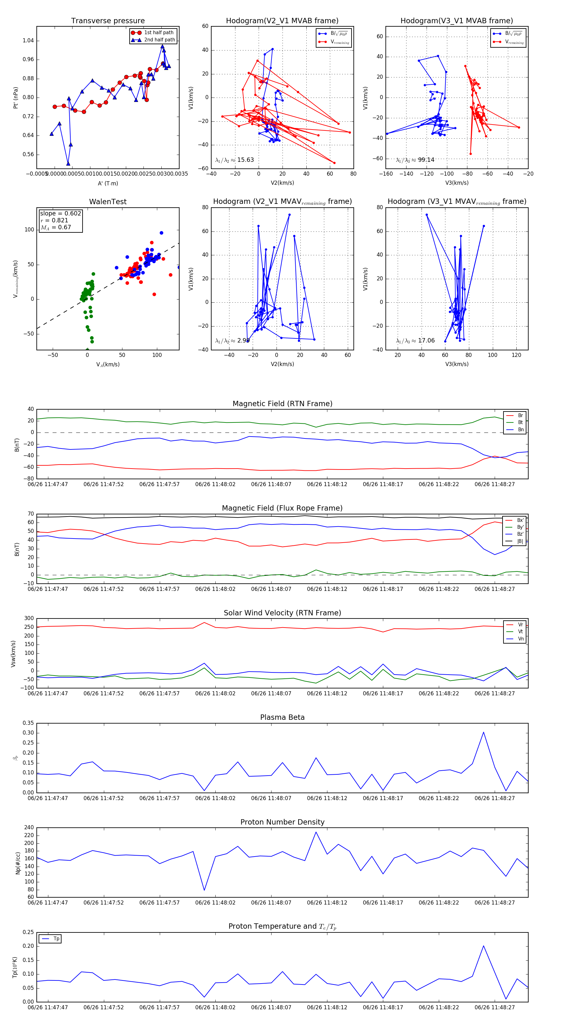
Flux Rope in 2023

Flux Rope Event 2023-06-26 11:47:46 ~ 2023-06-26 11:48:30 (45 seconds)


plot