HOME   LIST
‹–   –›

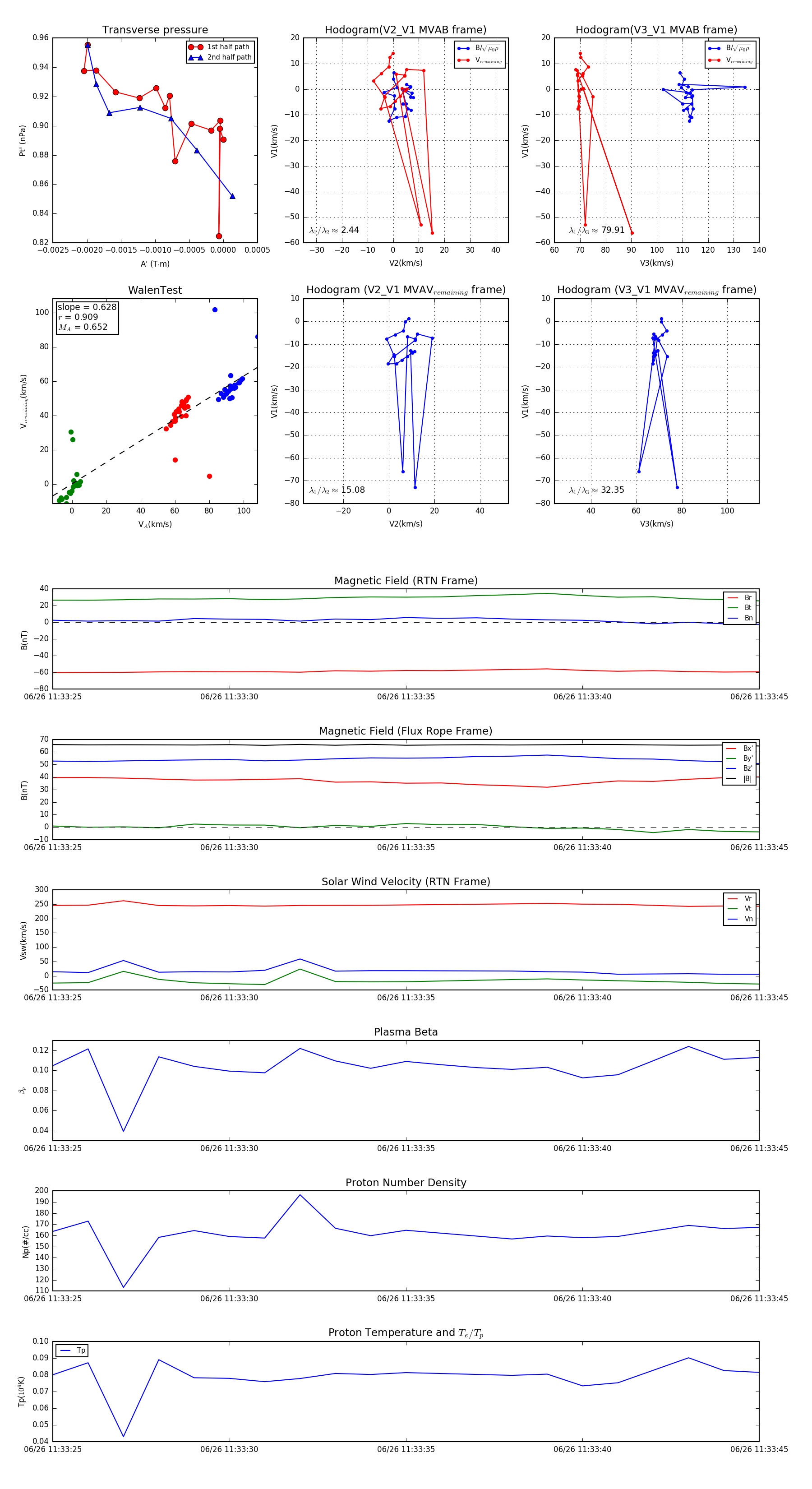
Flux Rope in 2023

Flux Rope Event 2023-06-26 11:33:25 ~ 2023-06-26 11:33:45 (21 seconds)


plot