HOME   LIST
‹–   –›

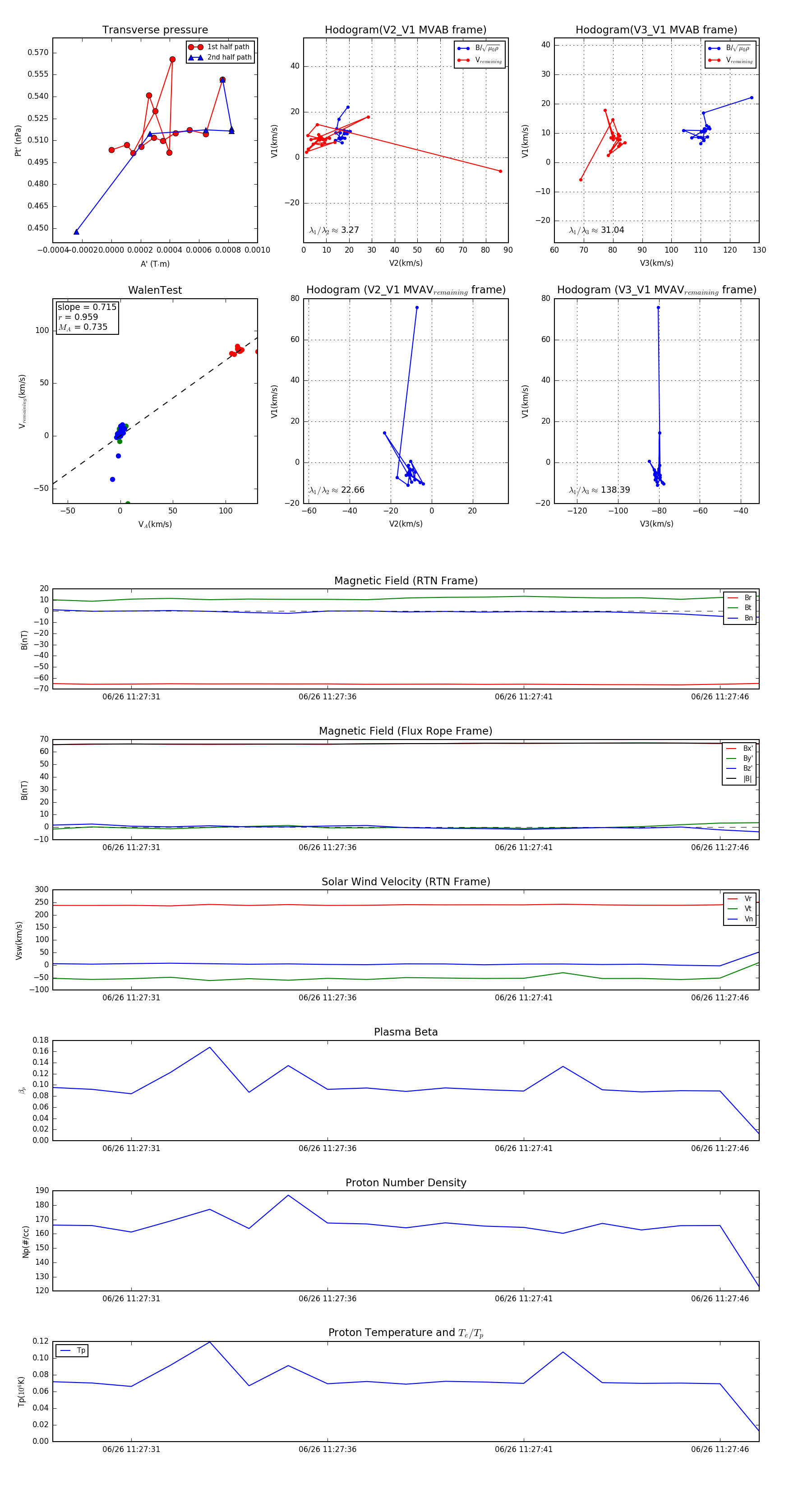
Flux Rope in 2023

Flux Rope Event 2023-06-26 11:27:29 ~ 2023-06-26 11:27:47 (19 seconds)


plot