HOME   LIST
‹–   –›

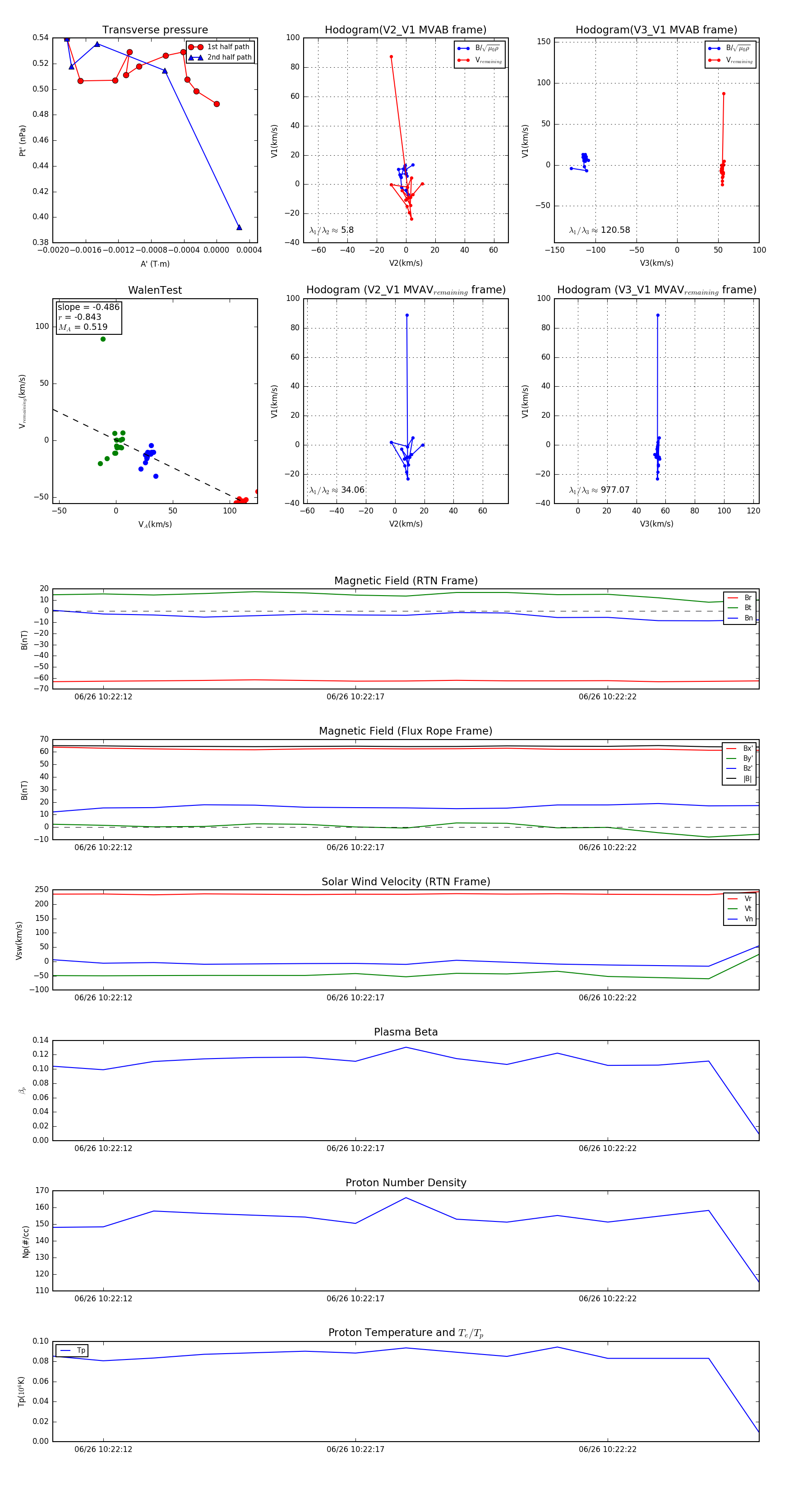
Flux Rope in 2023

Flux Rope Event 2023-06-26 10:22:11 ~ 2023-06-26 10:22:25 (15 seconds)


plot