HOME   LIST
‹–   –›

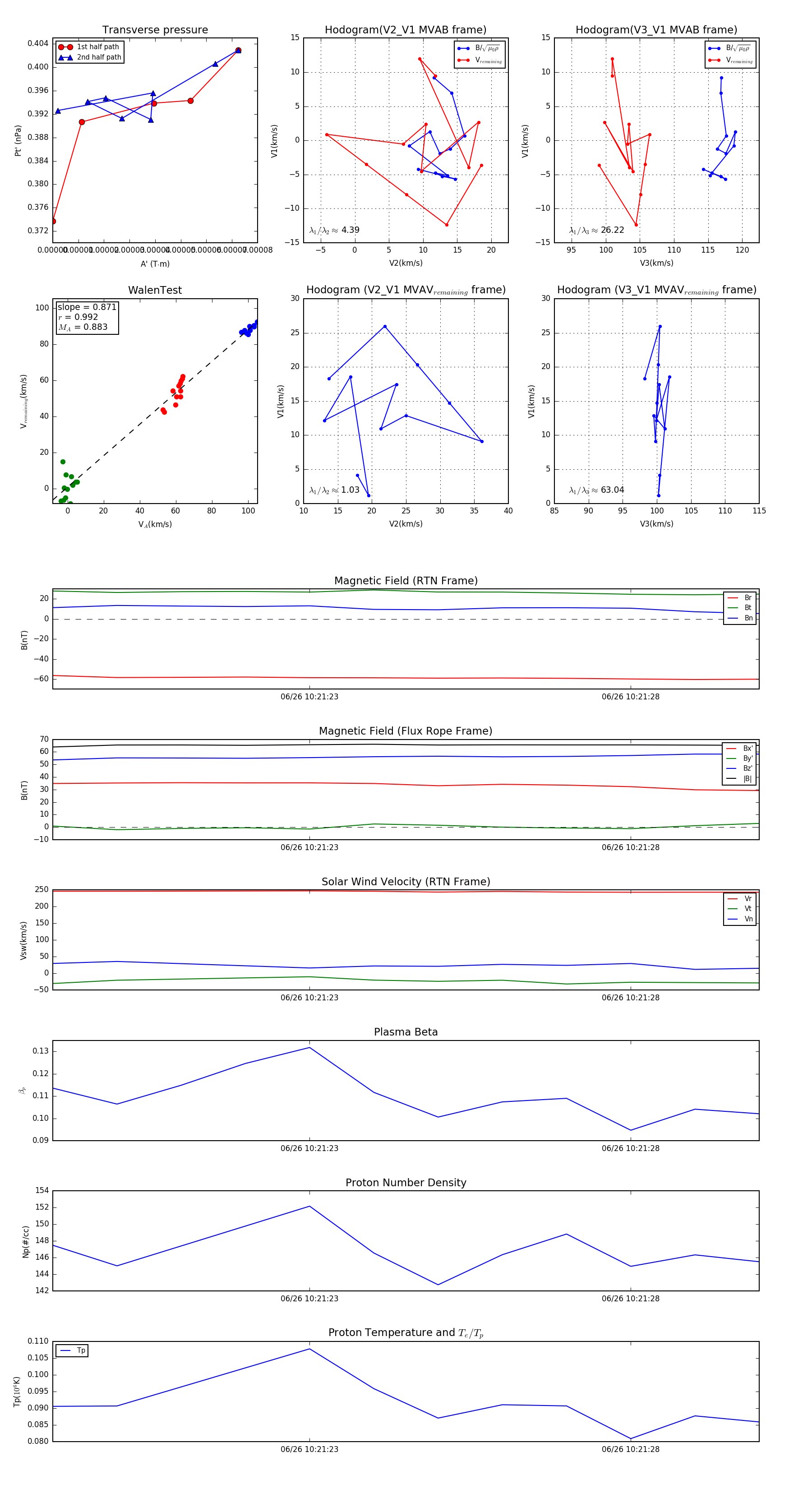
Flux Rope in 2023

Flux Rope Event 2023-06-26 10:21:19 ~ 2023-06-26 10:21:30 (12 seconds)


plot