HOME   LIST
‹–   –›

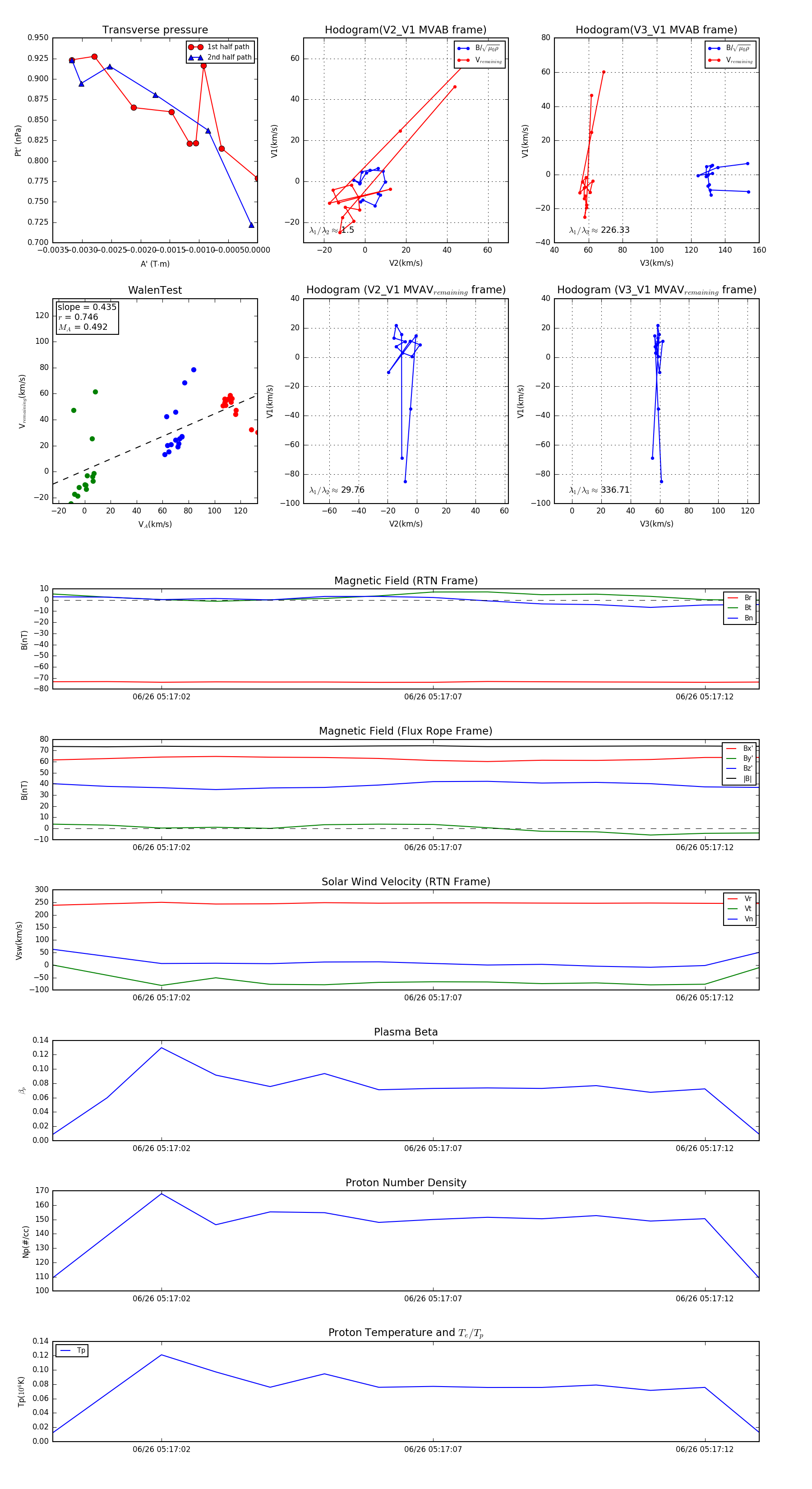
Flux Rope in 2023

Flux Rope Event 2023-06-26 05:17:00 ~ 2023-06-26 05:17:13 (14 seconds)


plot