HOME   LIST
‹–   –›

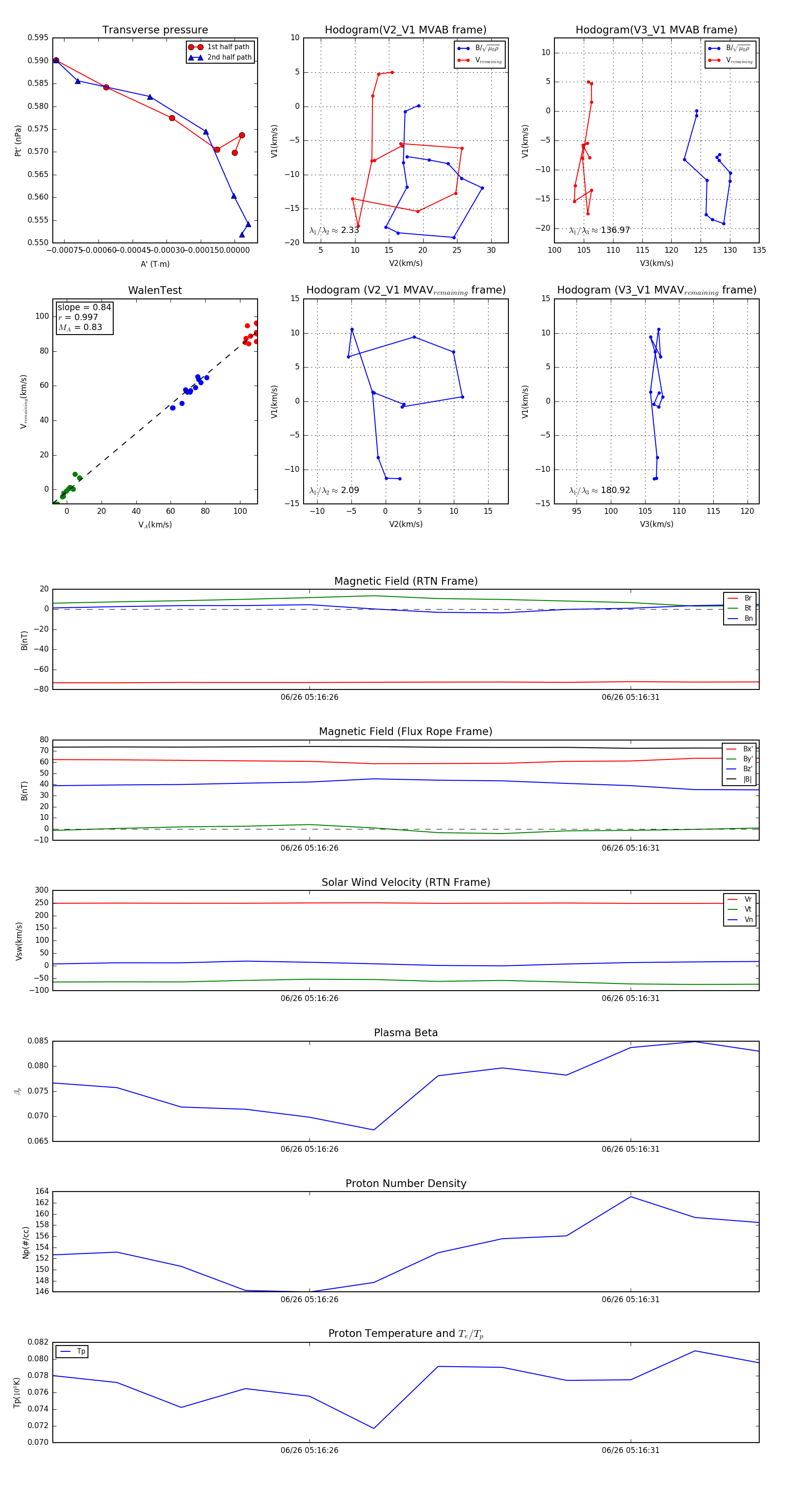
Flux Rope in 2023

Flux Rope Event 2023-06-26 05:16:22 ~ 2023-06-26 05:16:33 (12 seconds)


plot