HOME   LIST
‹–   –›

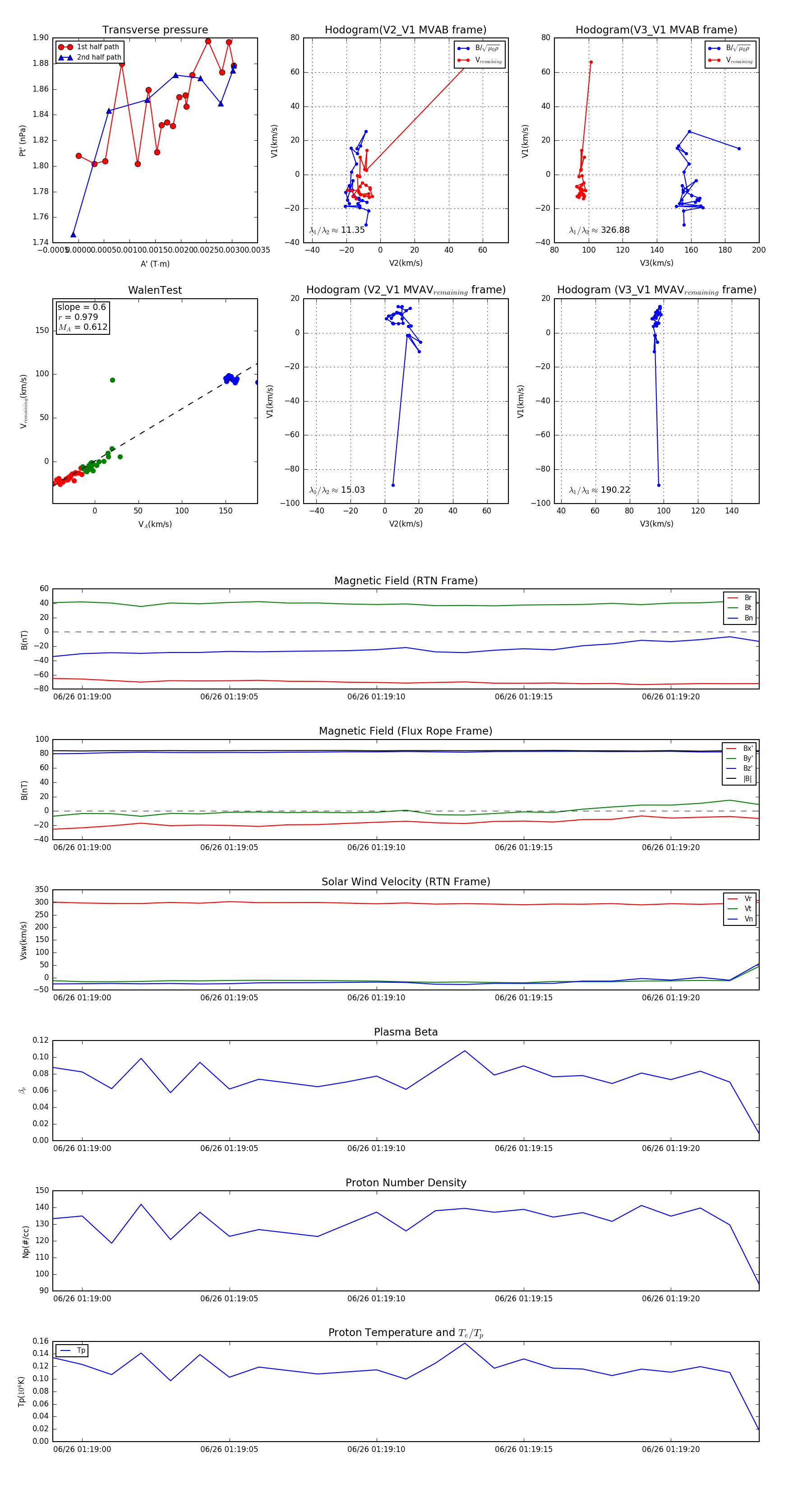
Flux Rope in 2023

Flux Rope Event 2023-06-26 01:18:59 ~ 2023-06-26 01:19:23 (25 seconds)


plot