HOME   LIST
‹–   –›

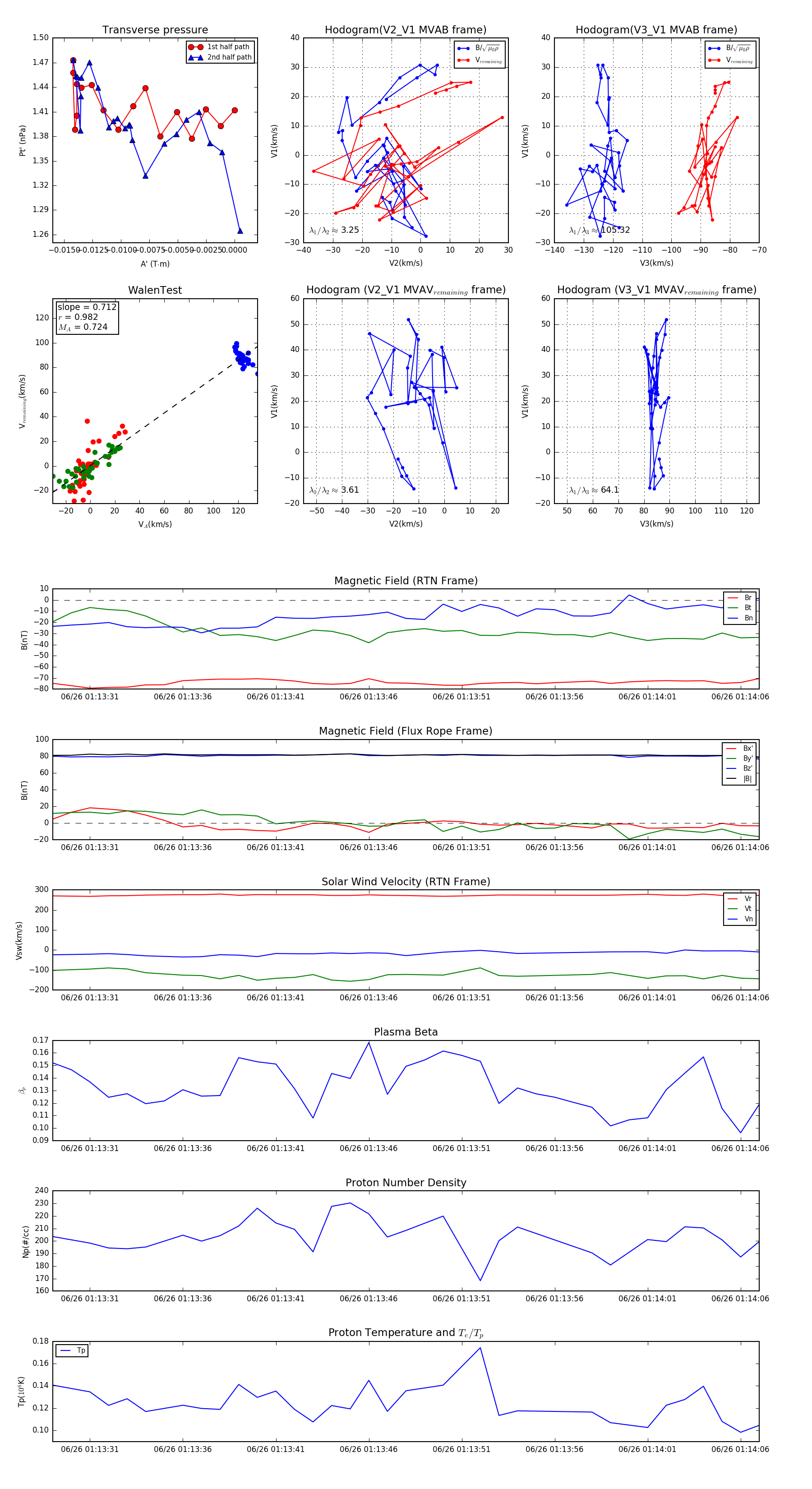
Flux Rope in 2023

Flux Rope Event 2023-06-26 01:13:29 ~ 2023-06-26 01:14:07 (39 seconds)


plot