HOME   LIST
‹–   –›

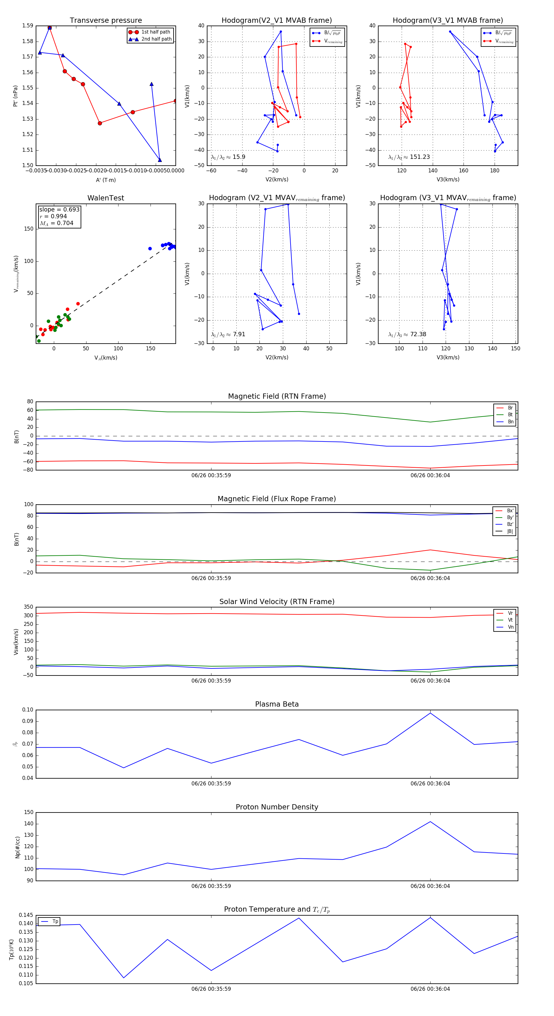
Flux Rope in 2023

Flux Rope Event 2023-06-26 00:35:55 ~ 2023-06-26 00:36:06 (12 seconds)


plot