HOME   LIST
‹–   –›

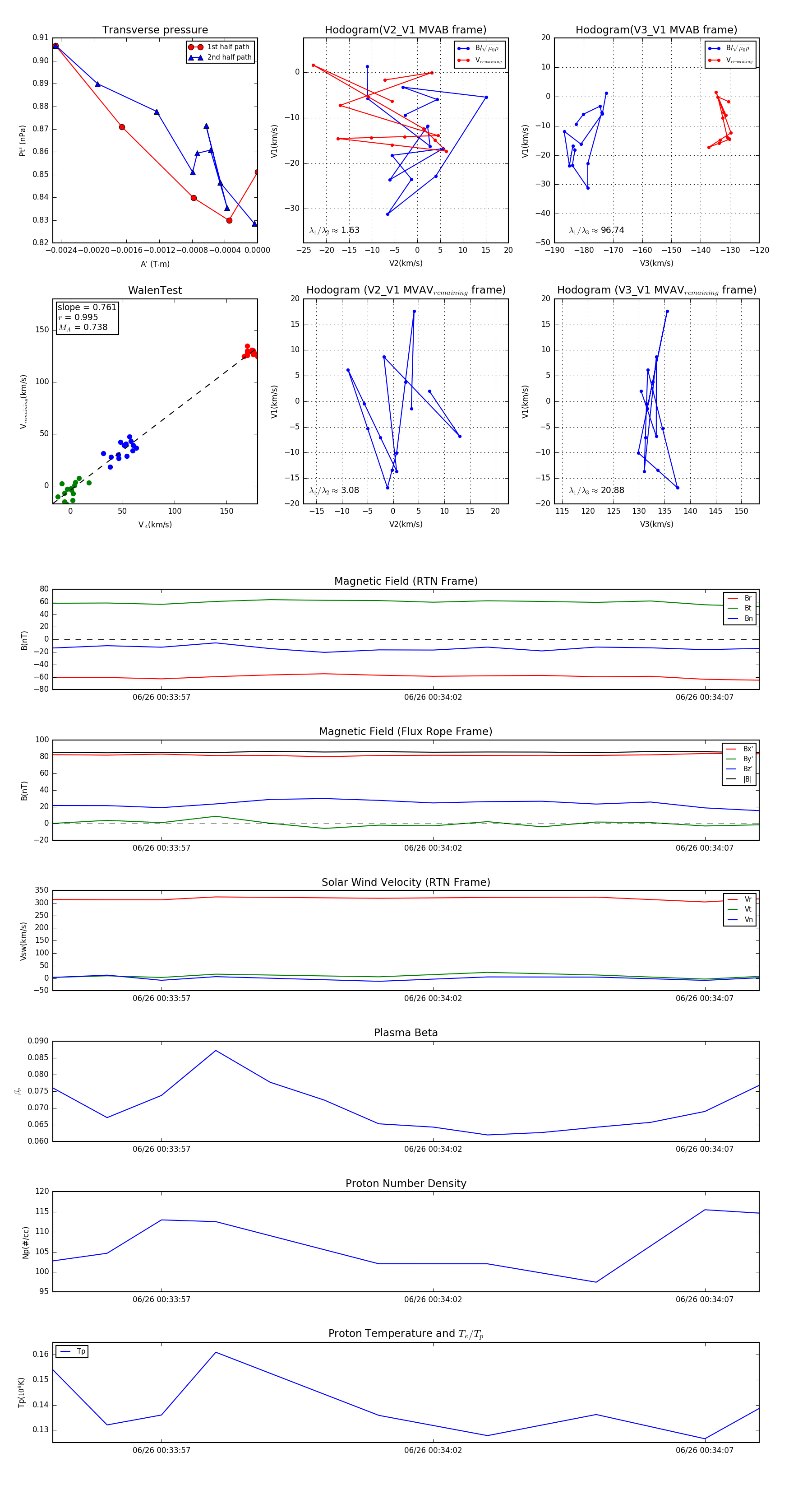
Flux Rope in 2023

Flux Rope Event 2023-06-26 00:33:55 ~ 2023-06-26 00:34:08 (14 seconds)


plot