HOME   LIST
‹–   –›

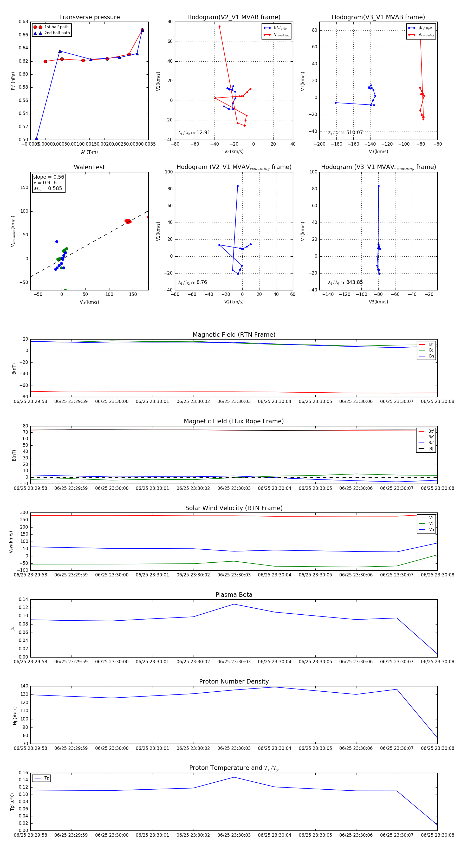
Flux Rope in 2023

Flux Rope Event 2023-06-25 23:29:58 ~ 2023-06-25 23:30:08 (11 seconds)


plot