HOME   LIST
‹–   –›

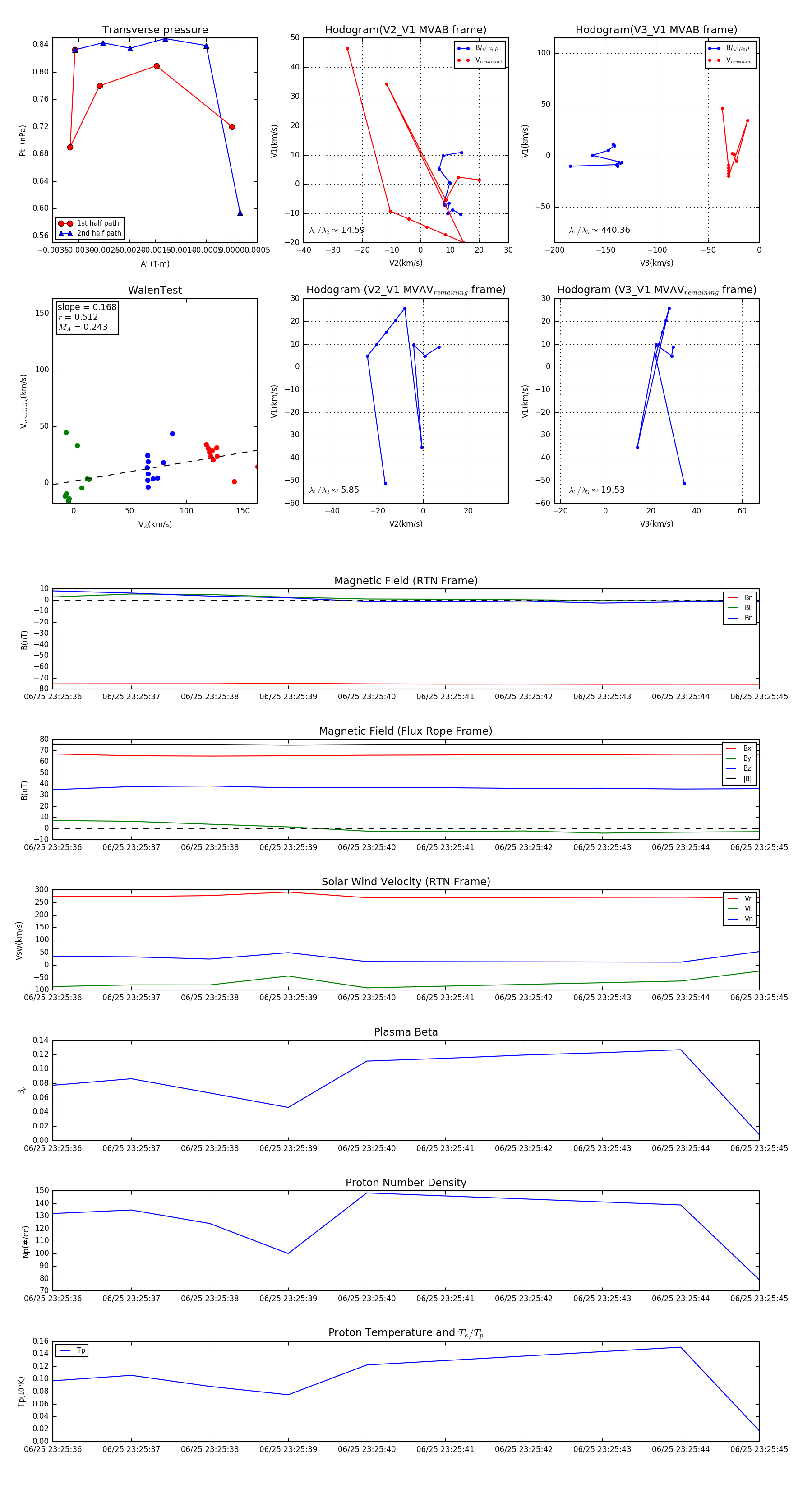
Flux Rope in 2023

Flux Rope Event 2023-06-25 23:25:36 ~ 2023-06-25 23:25:45 (10 seconds)


plot