HOME   LIST
‹–   –›

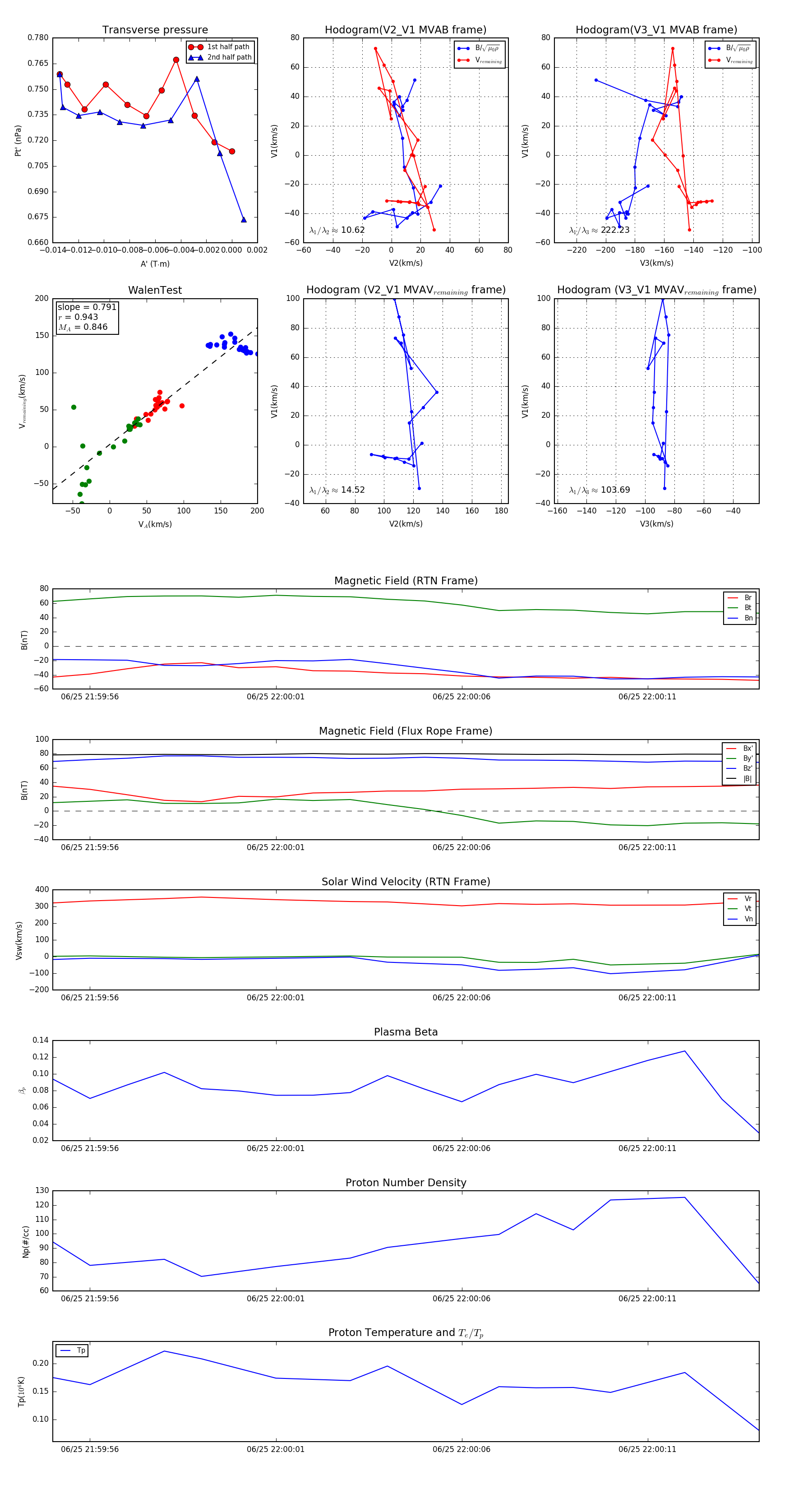
Flux Rope in 2023

Flux Rope Event 2023-06-25 21:59:55 ~ 2023-06-25 22:00:14 (20 seconds)


plot