HOME   LIST
‹–   –›

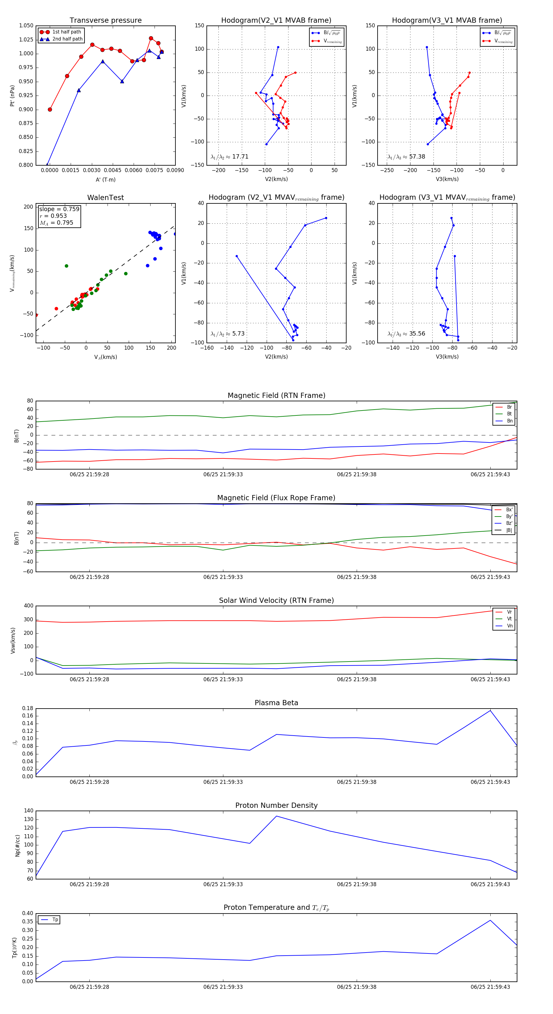
Flux Rope in 2023

Flux Rope Event 2023-06-25 21:59:26 ~ 2023-06-25 21:59:44 (19 seconds)


plot