HOME   LIST
‹–   –›

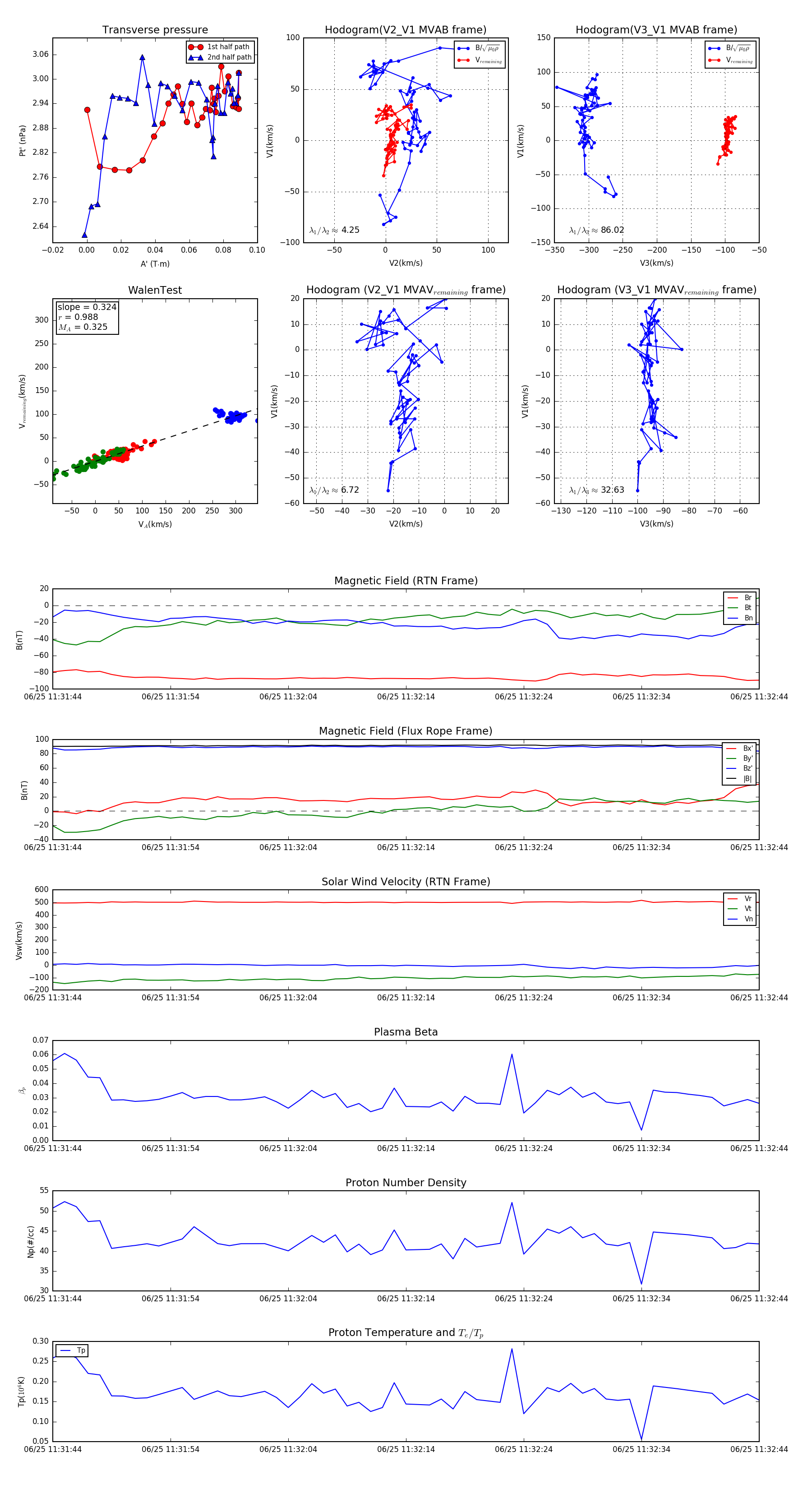
Flux Rope in 2023

Flux Rope Event 2023-06-25 11:31:44 ~ 2023-06-25 11:32:44 (61 seconds)


plot