HOME   LIST
‹–   –›

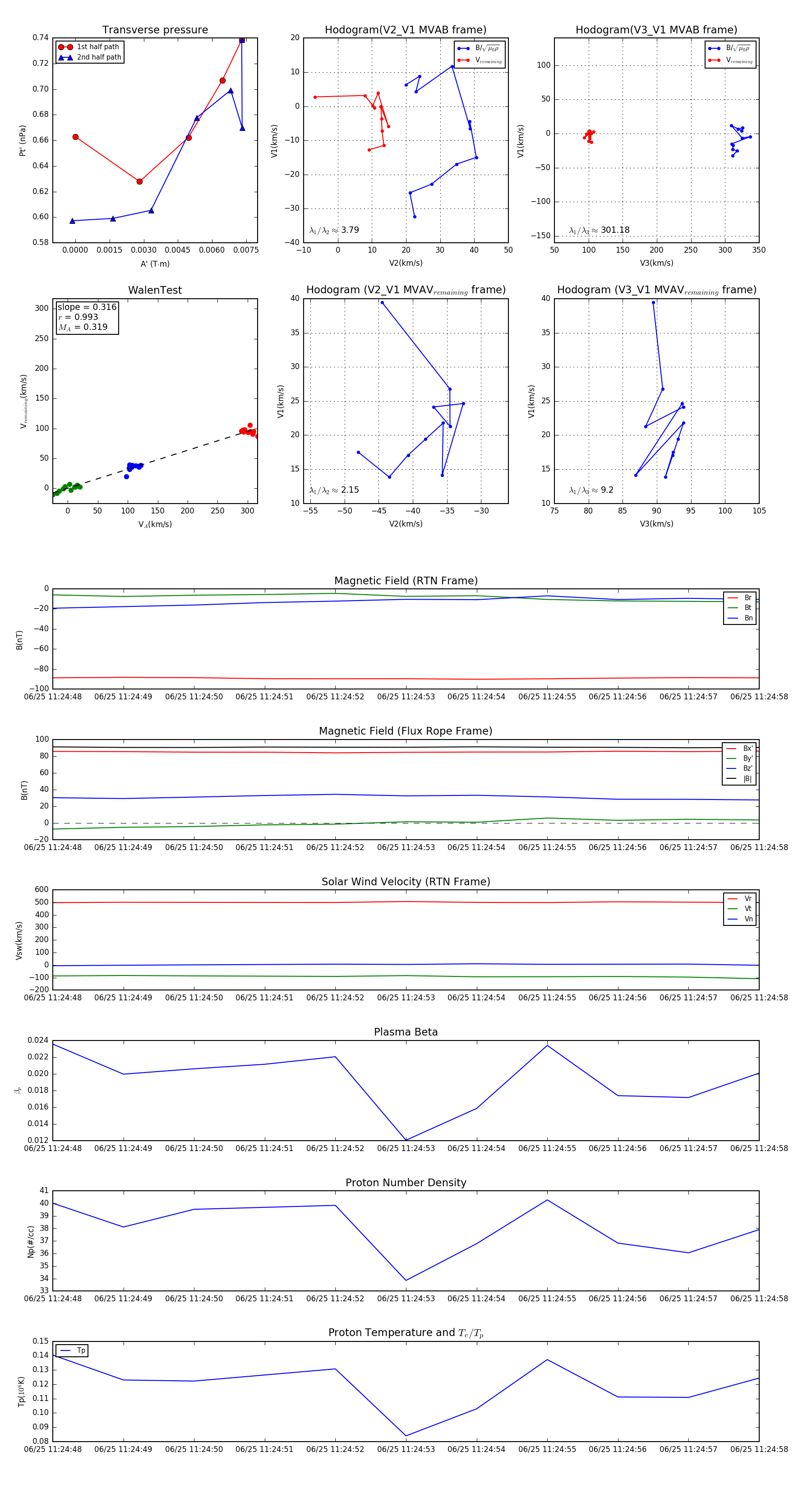
Flux Rope in 2023

Flux Rope Event 2023-06-25 11:24:48 ~ 2023-06-25 11:24:58 (11 seconds)


plot