HOME   LIST
‹–   –›

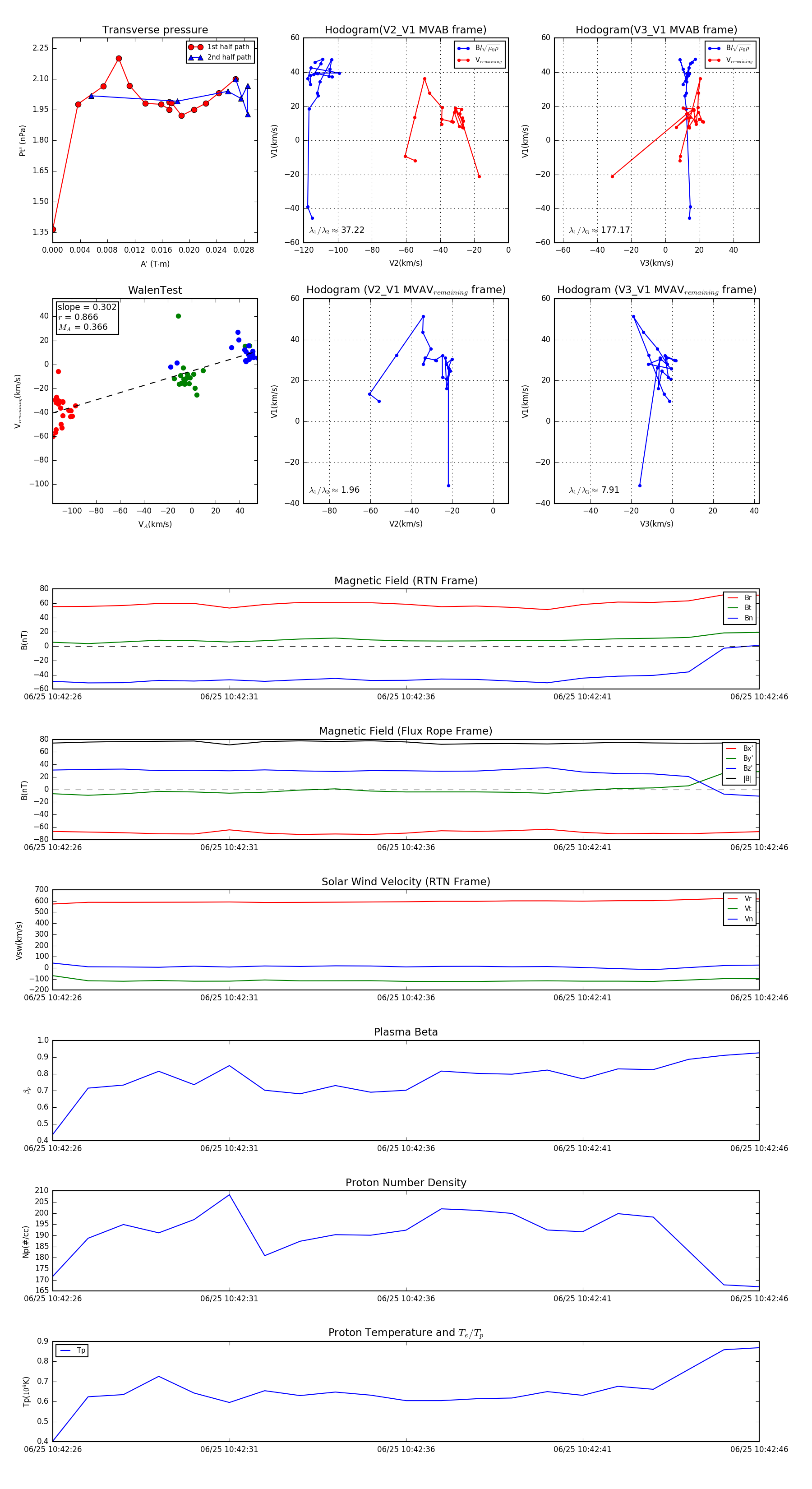
Flux Rope in 2023

Flux Rope Event 2023-06-25 10:42:26 ~ 2023-06-25 10:42:46 (21 seconds)


plot