HOME   LIST
‹–   –›

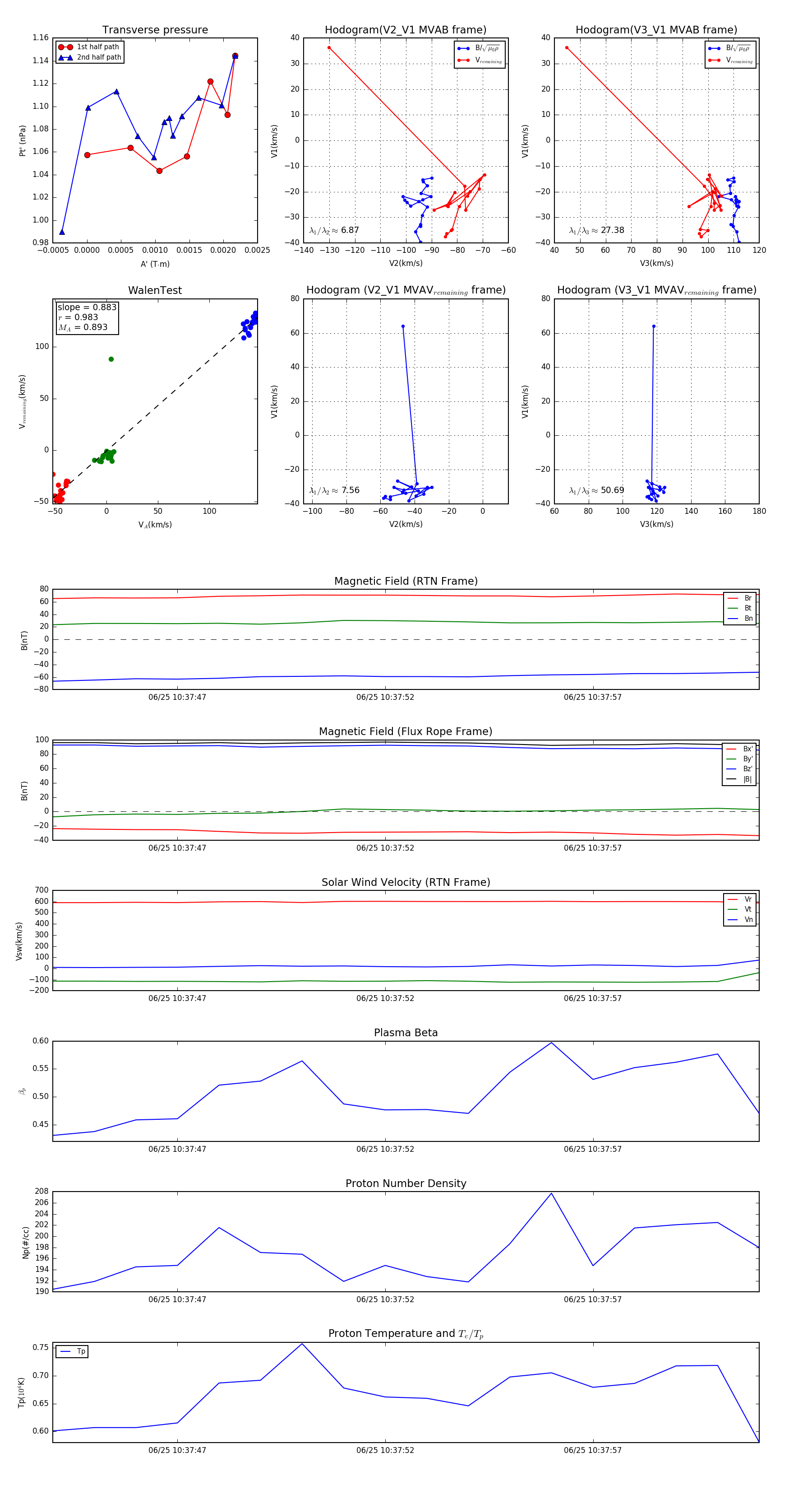
Flux Rope in 2023

Flux Rope Event 2023-06-25 10:37:44 ~ 2023-06-25 10:38:01 (18 seconds)


plot