HOME   LIST
‹–   –›

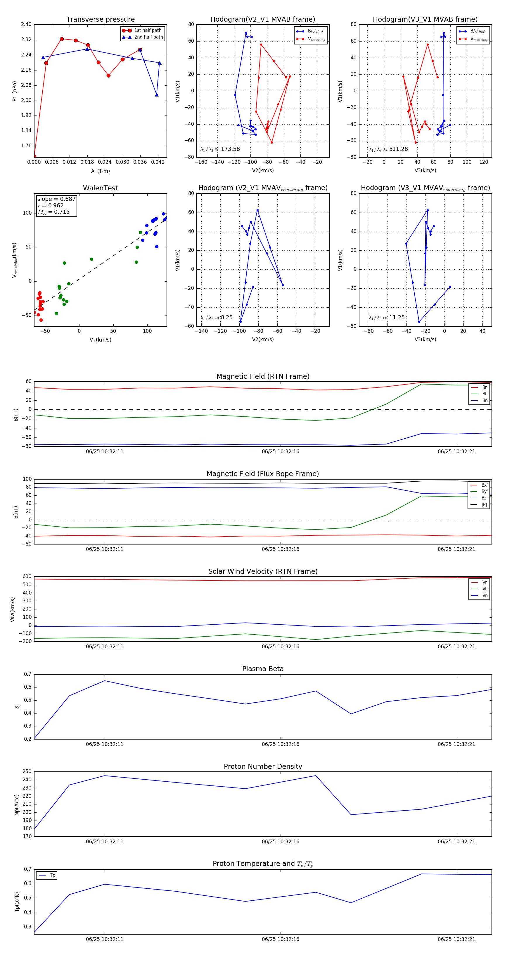
Flux Rope in 2023

Flux Rope Event 2023-06-25 10:32:09 ~ 2023-06-25 10:32:22 (14 seconds)


plot