HOME   LIST
‹–   –›

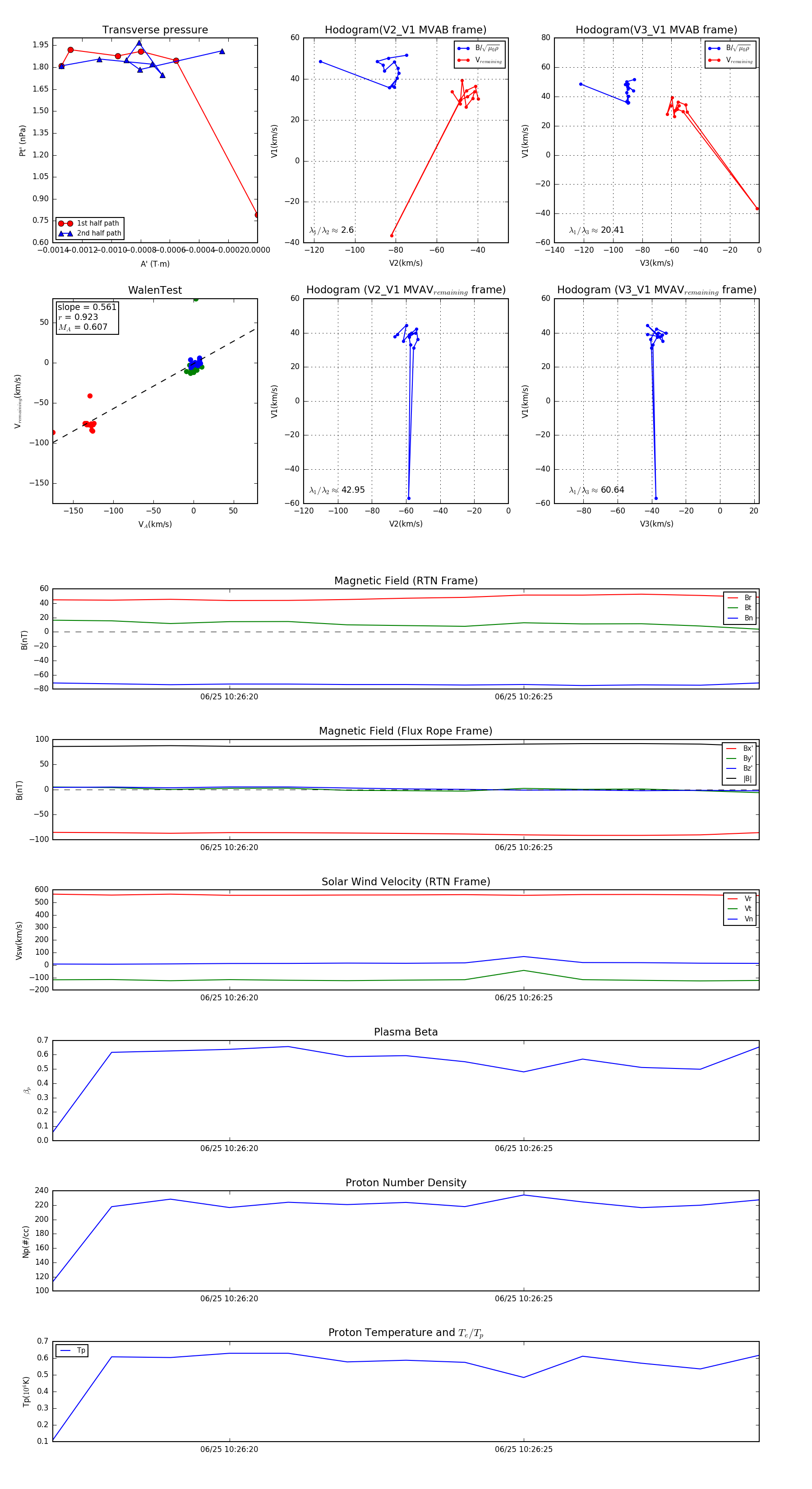
Flux Rope in 2023

Flux Rope Event 2023-06-25 10:26:17 ~ 2023-06-25 10:26:29 (13 seconds)


plot