HOME   LIST
‹–   –›

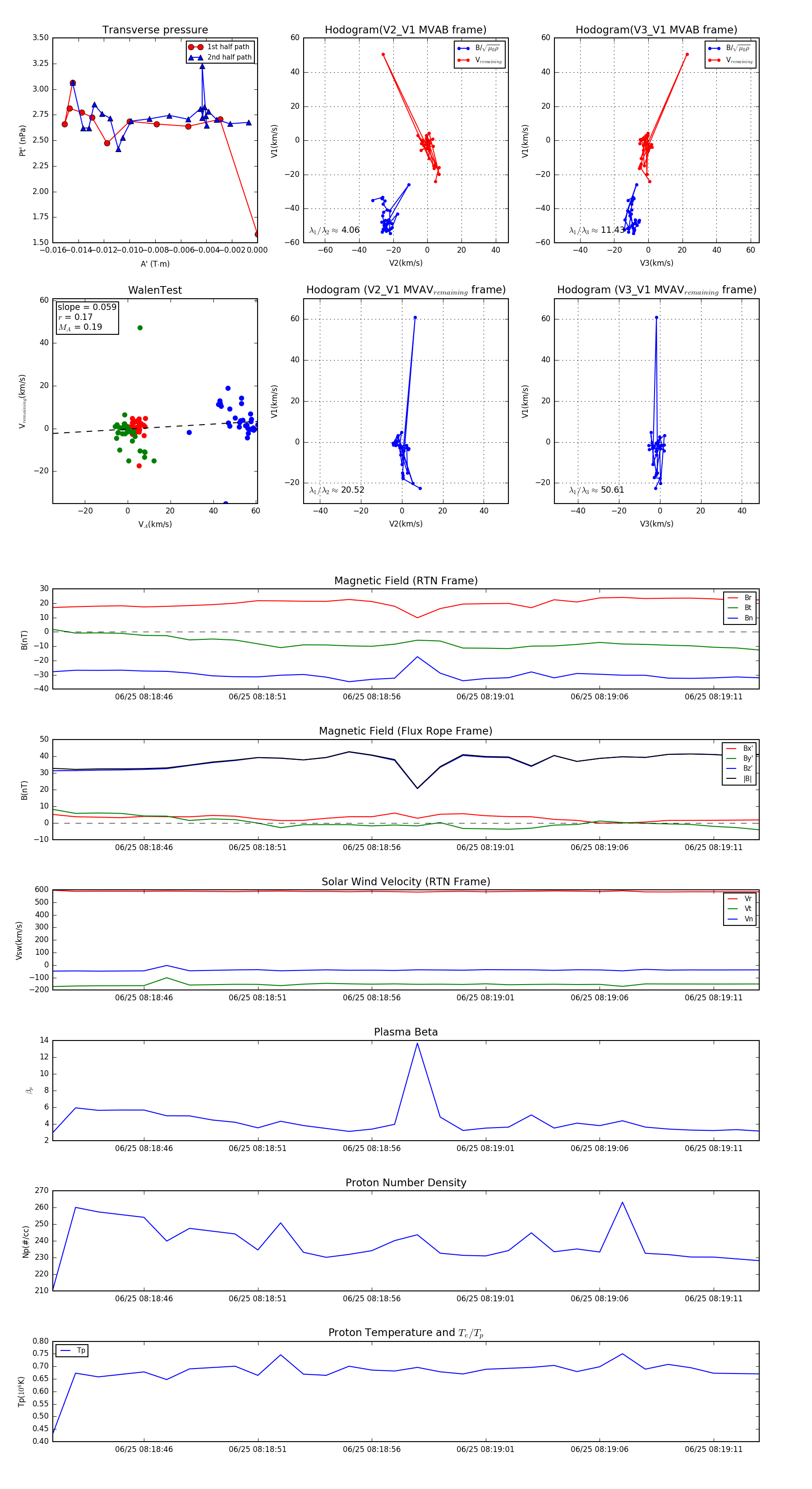
Flux Rope in 2023

Flux Rope Event 2023-06-25 08:18:42 ~ 2023-06-25 08:19:13 (32 seconds)


plot