HOME   LIST
‹–   –›

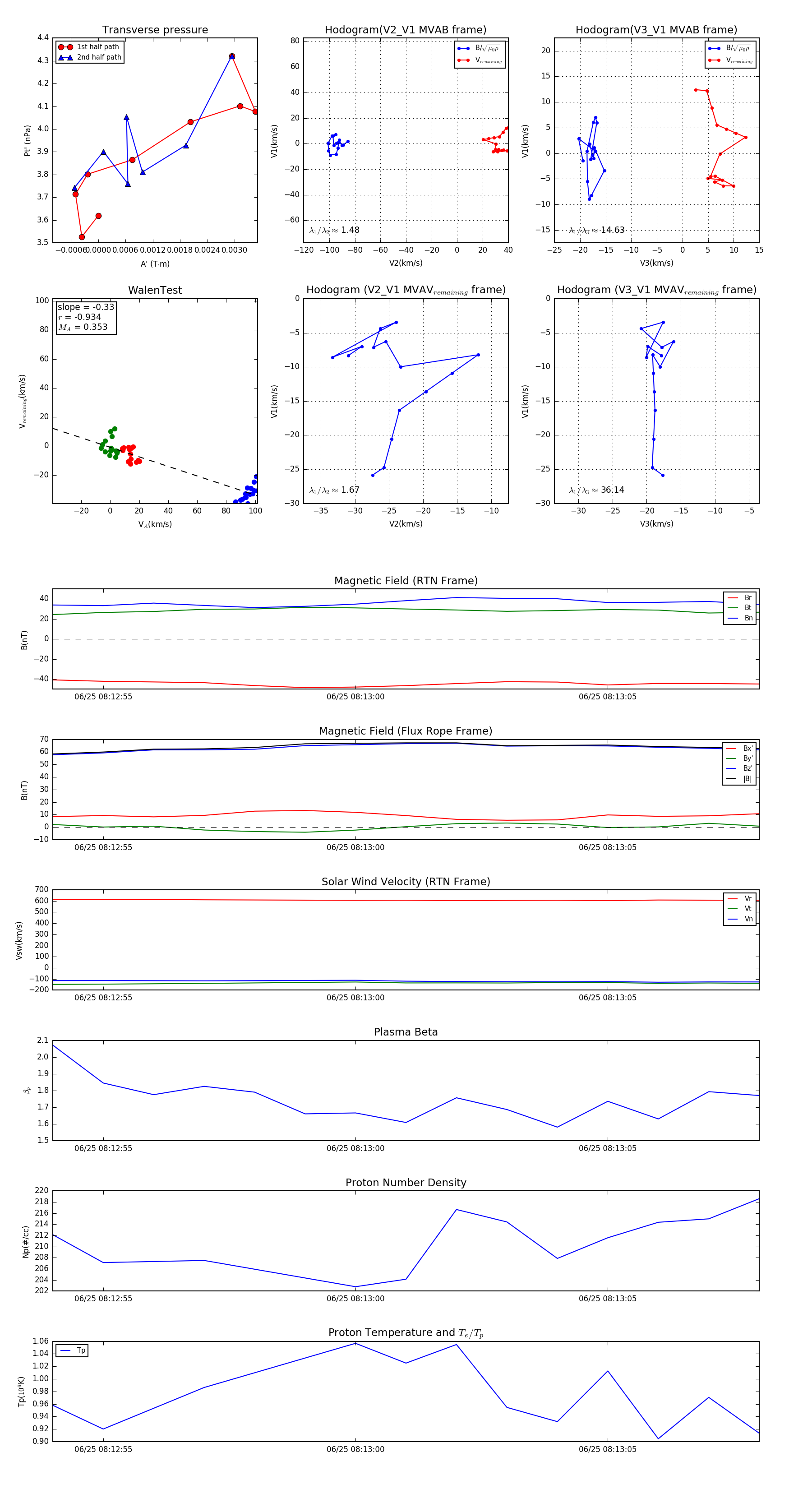
Flux Rope in 2023

Flux Rope Event 2023-06-25 08:12:54 ~ 2023-06-25 08:13:08 (15 seconds)


plot