HOME   LIST
‹–   –›

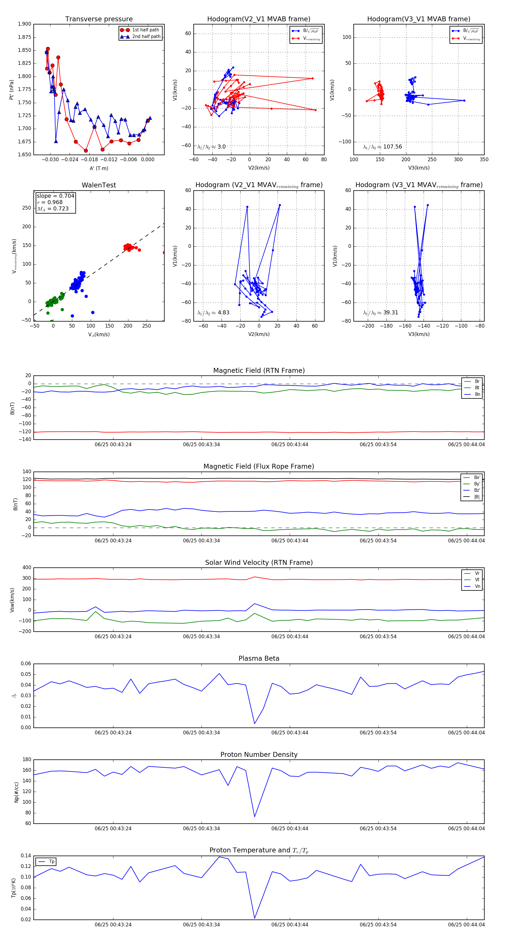
Flux Rope in 2023

Flux Rope Event 2023-06-25 00:43:15 ~ 2023-06-25 00:44:06 (52 seconds)


plot