HOME   LIST
‹–   –›

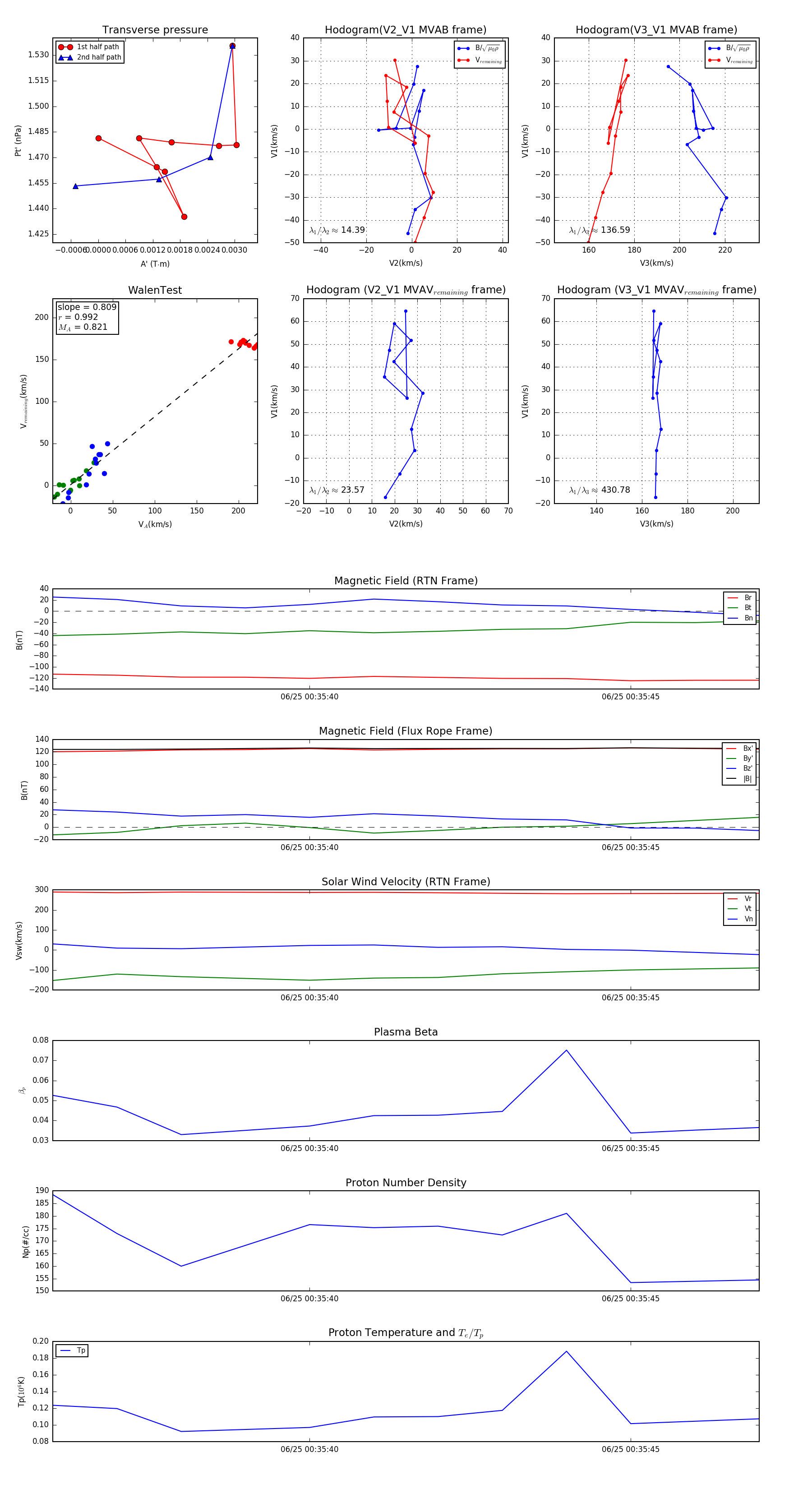
Flux Rope in 2023

Flux Rope Event 2023-06-25 00:35:36 ~ 2023-06-25 00:35:47 (12 seconds)


plot