HOME   LIST
‹–   –›

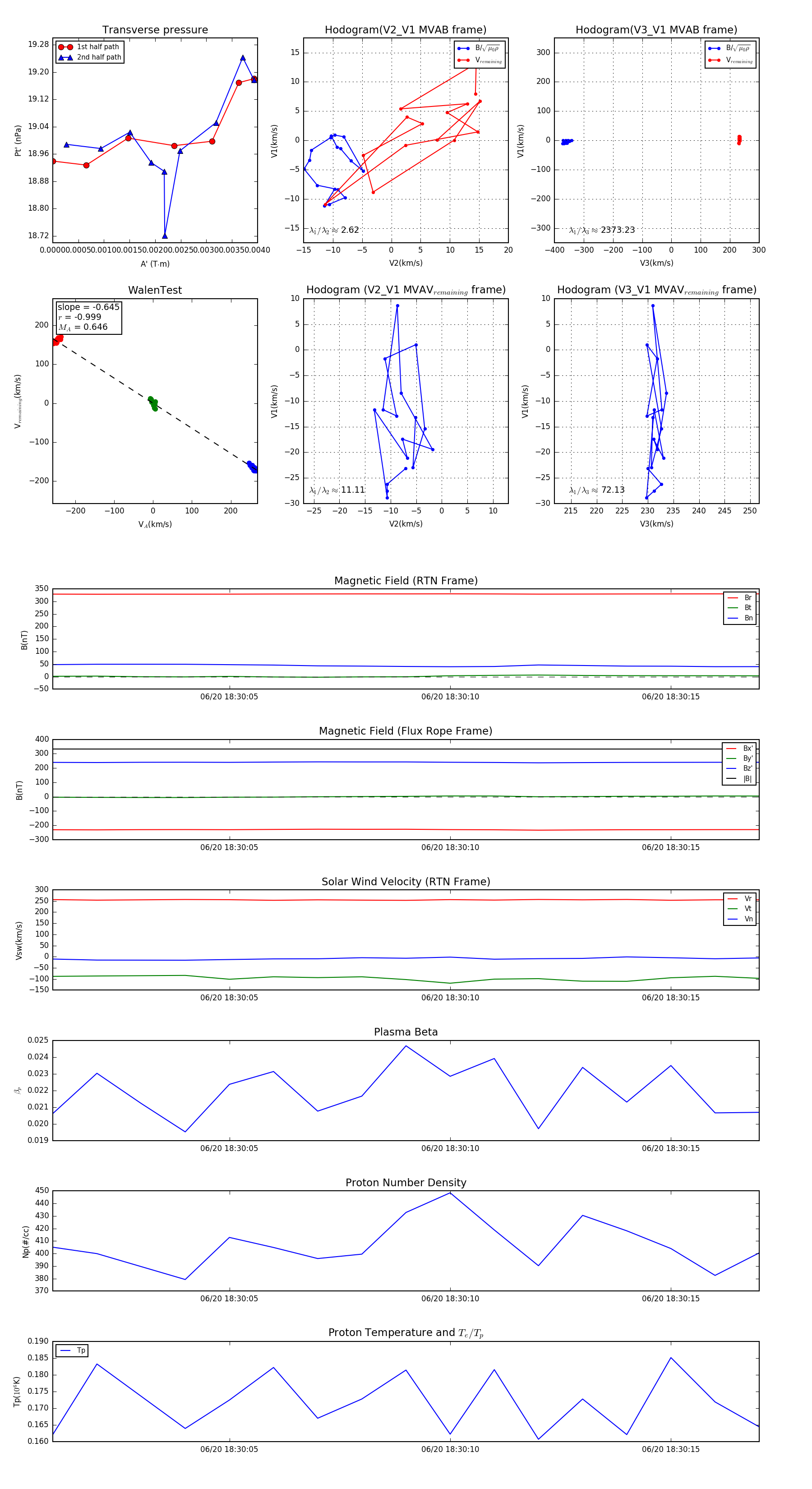
Flux Rope in 2023

Flux Rope Event 2023-06-20 18:30:01 ~ 2023-06-20 18:30:17 (17 seconds)


plot