HOME   LIST
‹–   –›

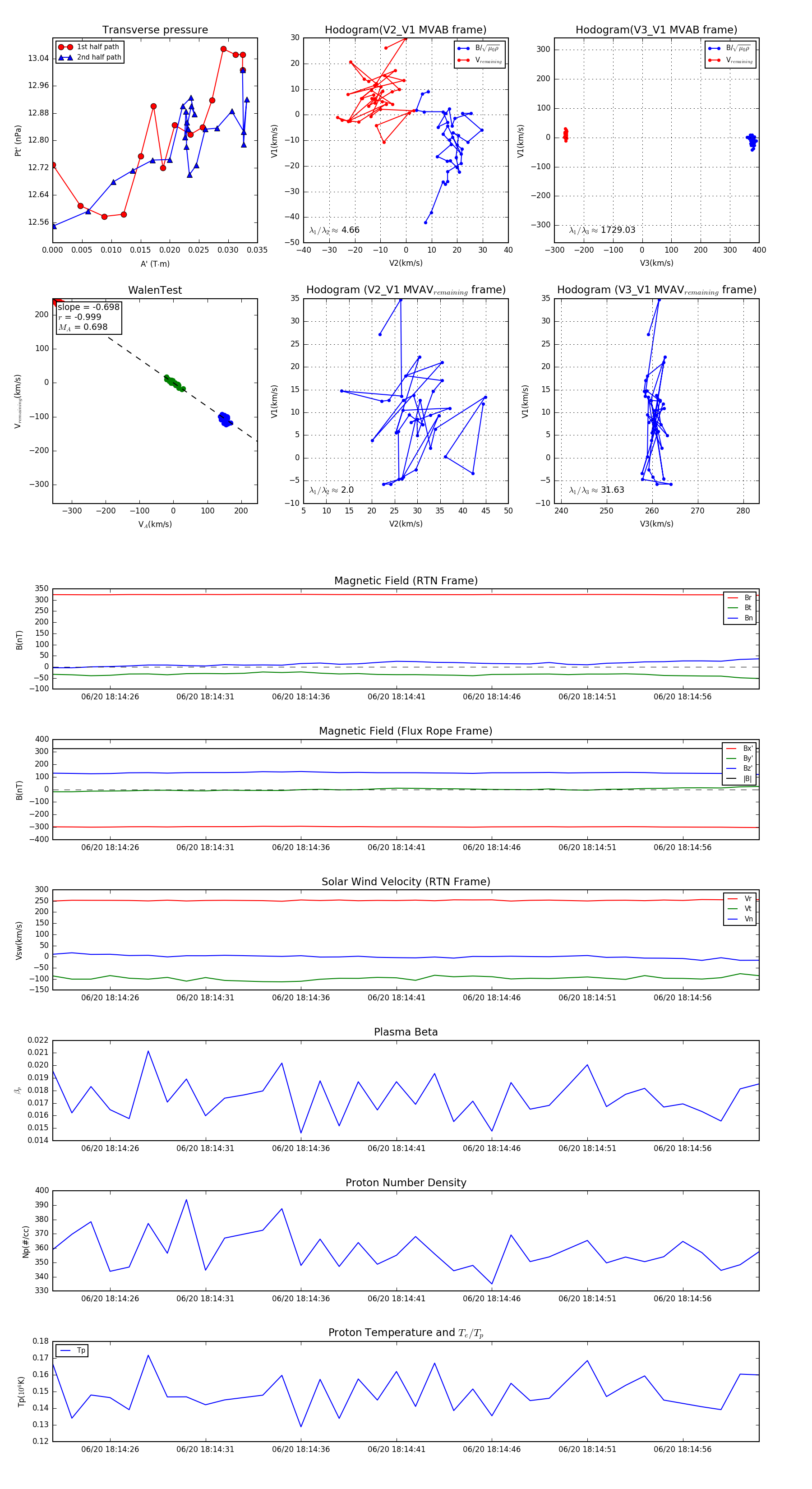
Flux Rope in 2023

Flux Rope Event 2023-06-20 18:14:23 ~ 2023-06-20 18:15:00 (38 seconds)


plot