HOME   LIST
‹–   –›

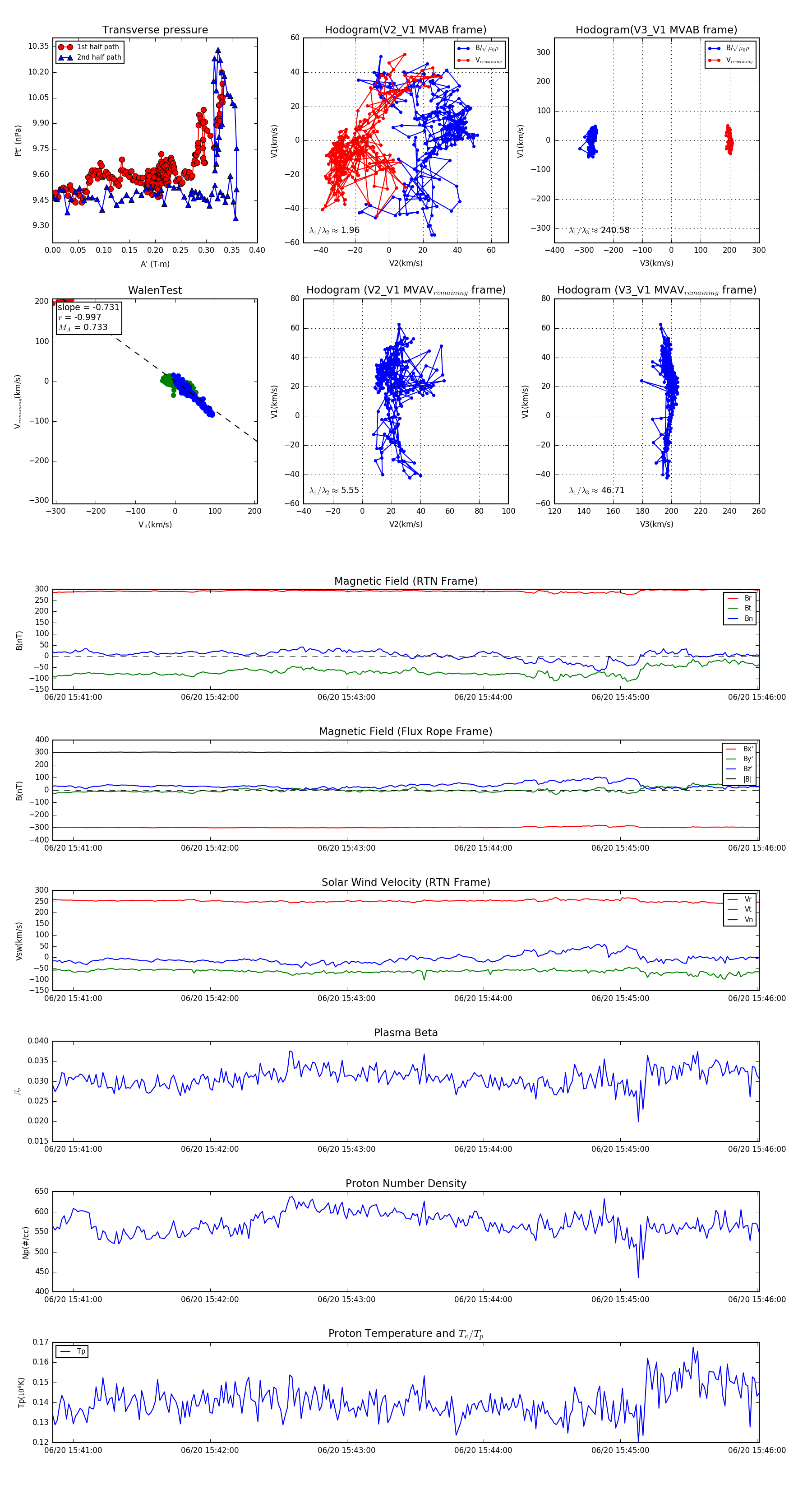
Flux Rope in 2023

Flux Rope Event 2023-06-20 15:40:51 ~ 2023-06-20 15:46:01 (311 seconds)


plot