HOME   LIST
‹–   –›

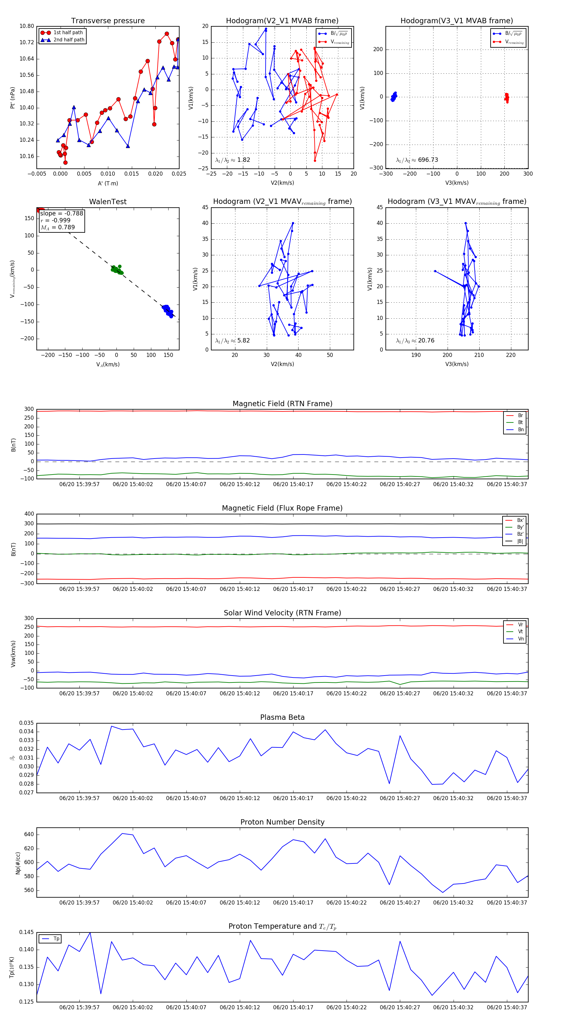
Flux Rope in 2023

Flux Rope Event 2023-06-20 15:39:53 ~ 2023-06-20 15:40:39 (47 seconds)


plot