HOME   LIST
‹–   –›

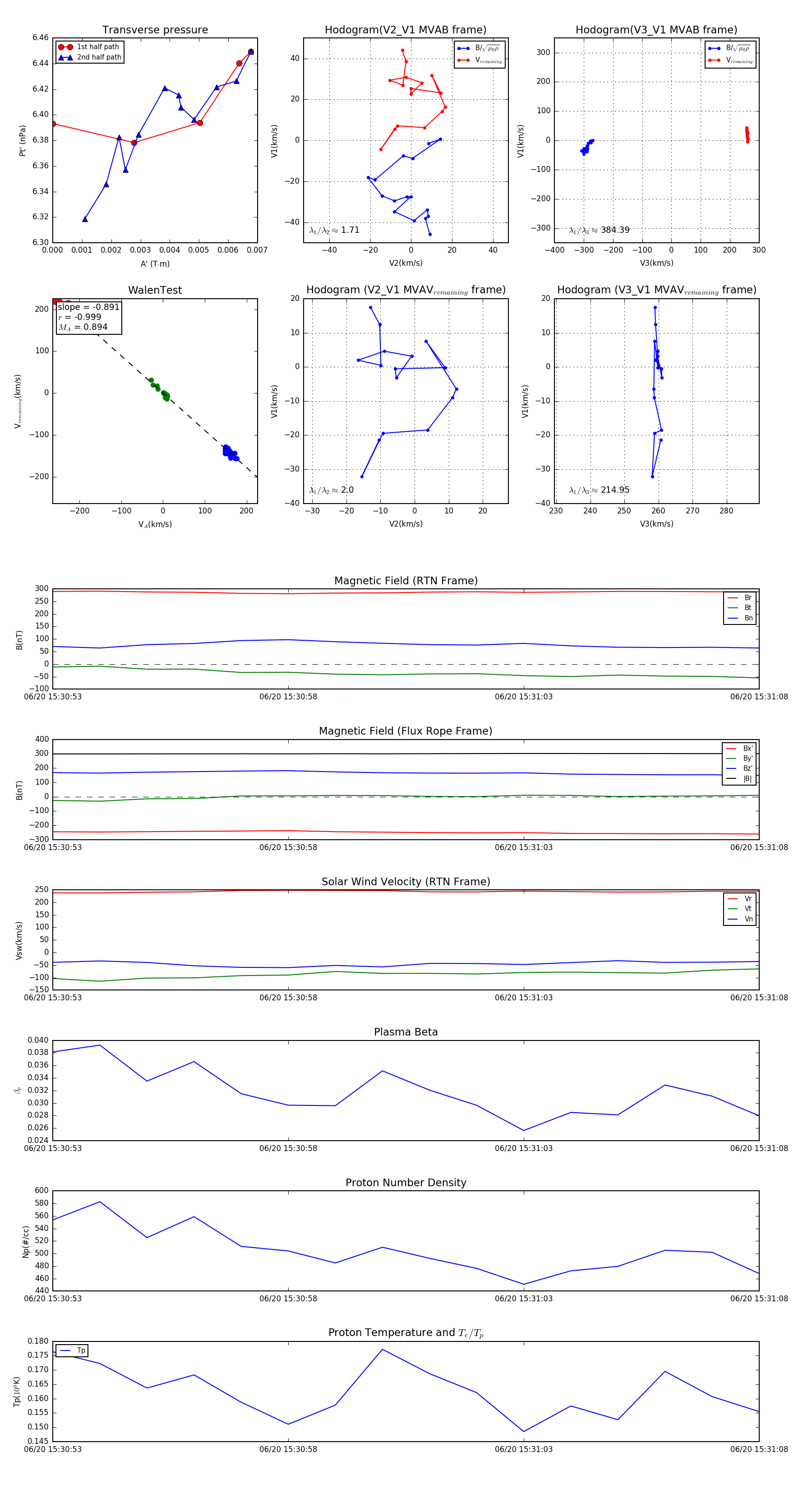
Flux Rope in 2023

Flux Rope Event 2023-06-20 15:30:53 ~ 2023-06-20 15:31:08 (16 seconds)


plot