HOME   LIST
‹–   –›

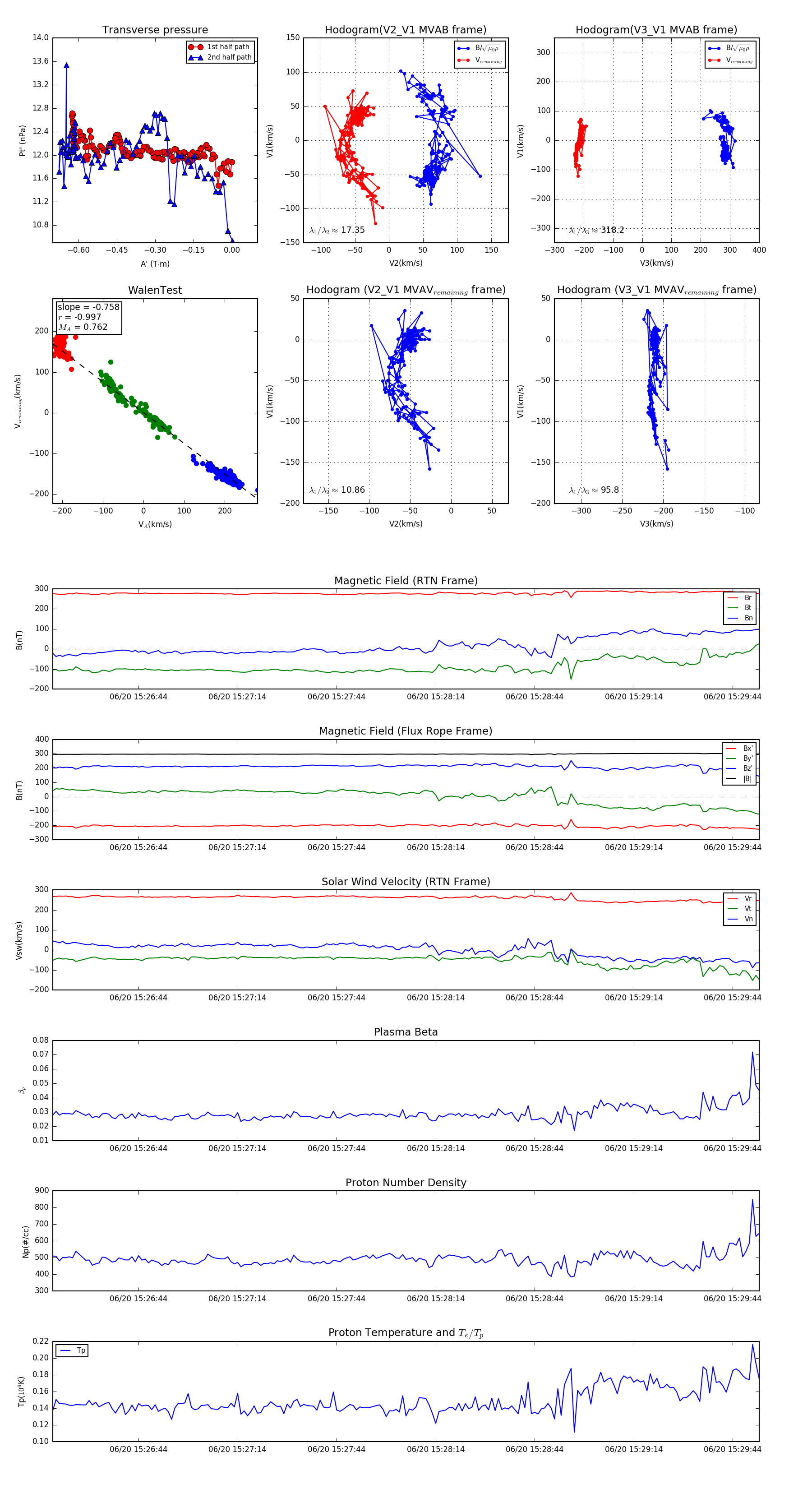
Flux Rope in 2023

Flux Rope Event 2023-06-20 15:26:18 ~ 2023-06-20 15:29:52 (215 seconds)


plot