HOME   LIST
‹–   –›

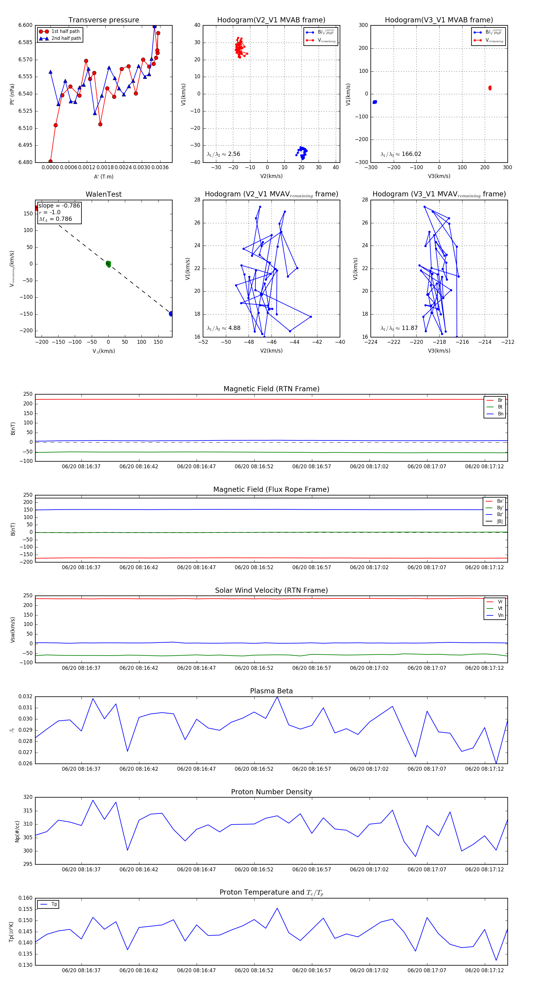
Flux Rope in 2023

Flux Rope Event 2023-06-20 08:16:33 ~ 2023-06-20 08:17:14 (42 seconds)


plot