HOME   LIST
‹–   –›

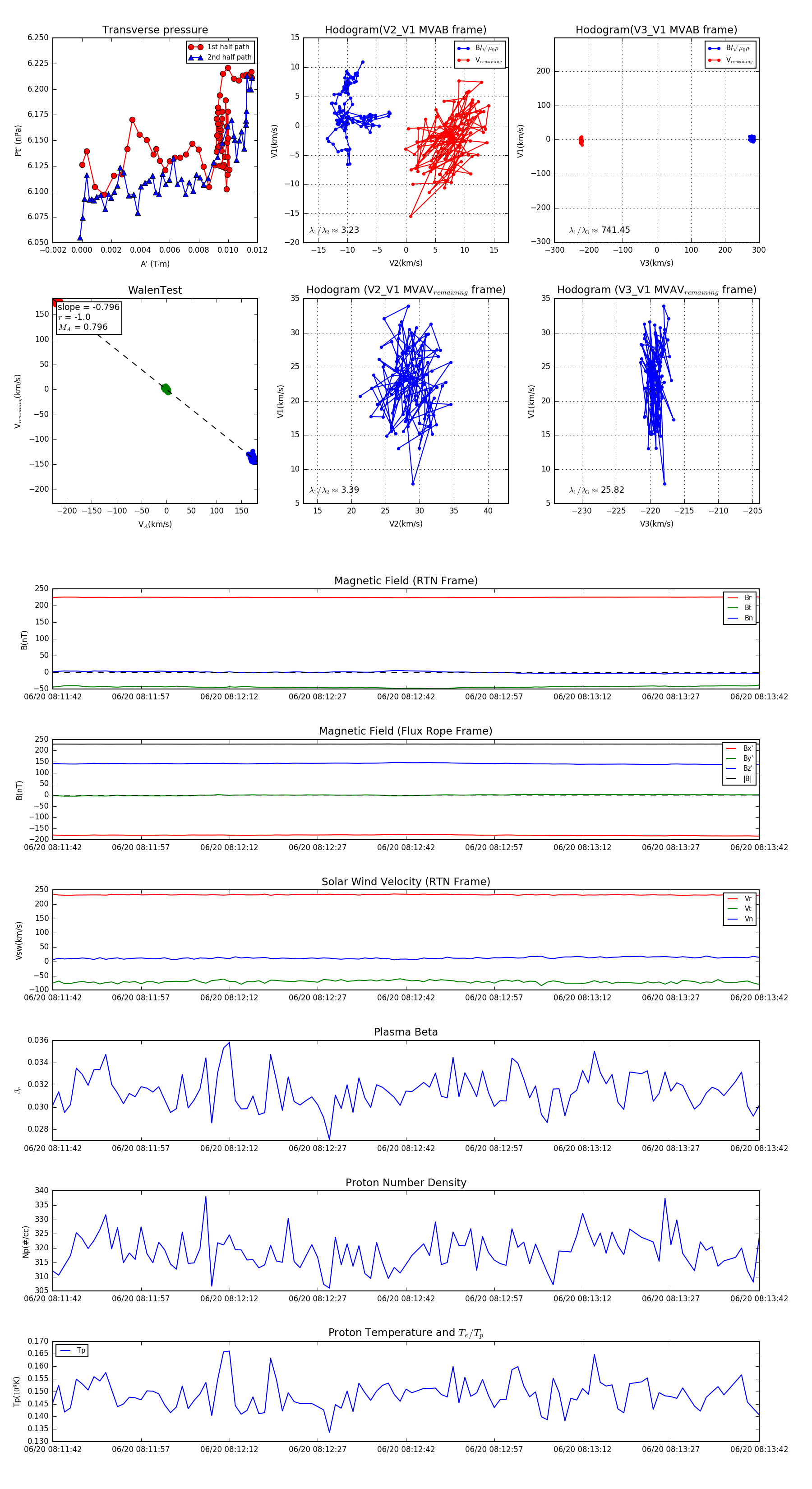
Flux Rope in 2023

Flux Rope Event 2023-06-20 08:11:42 ~ 2023-06-20 08:13:42 (121 seconds)


plot