HOME   LIST
‹–   –›

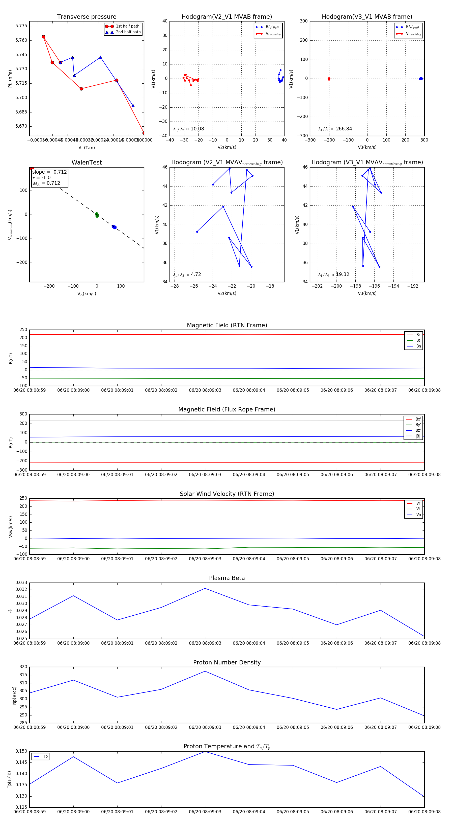
Flux Rope in 2023

Flux Rope Event 2023-06-20 08:08:59 ~ 2023-06-20 08:09:08 (10 seconds)


plot