HOME   LIST
‹–   –›

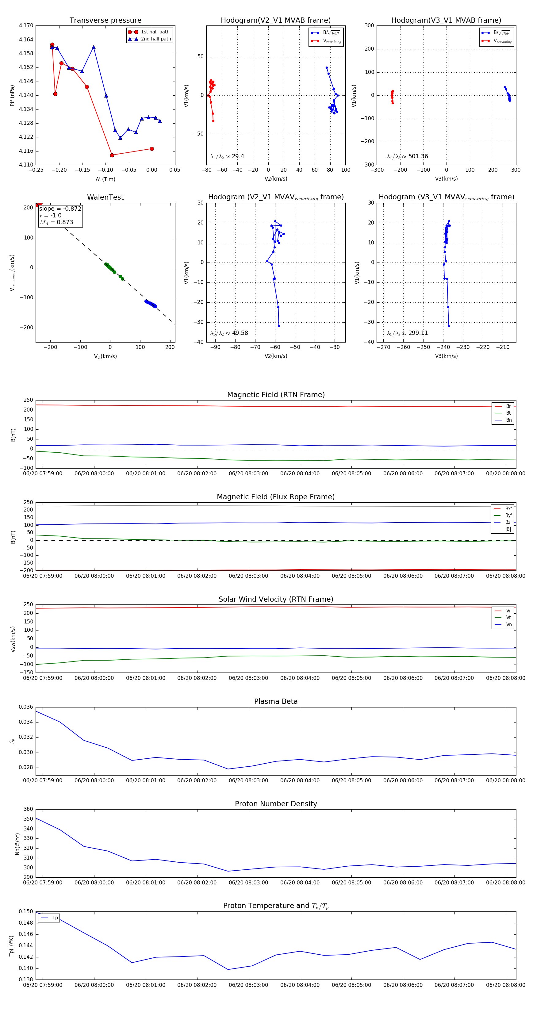
Flux Rope in 2023

Flux Rope Event 2023-06-20 07:58:52 ~ 2023-06-20 08:08:12 (561 seconds)


plot