HOME   LIST
‹–   –›

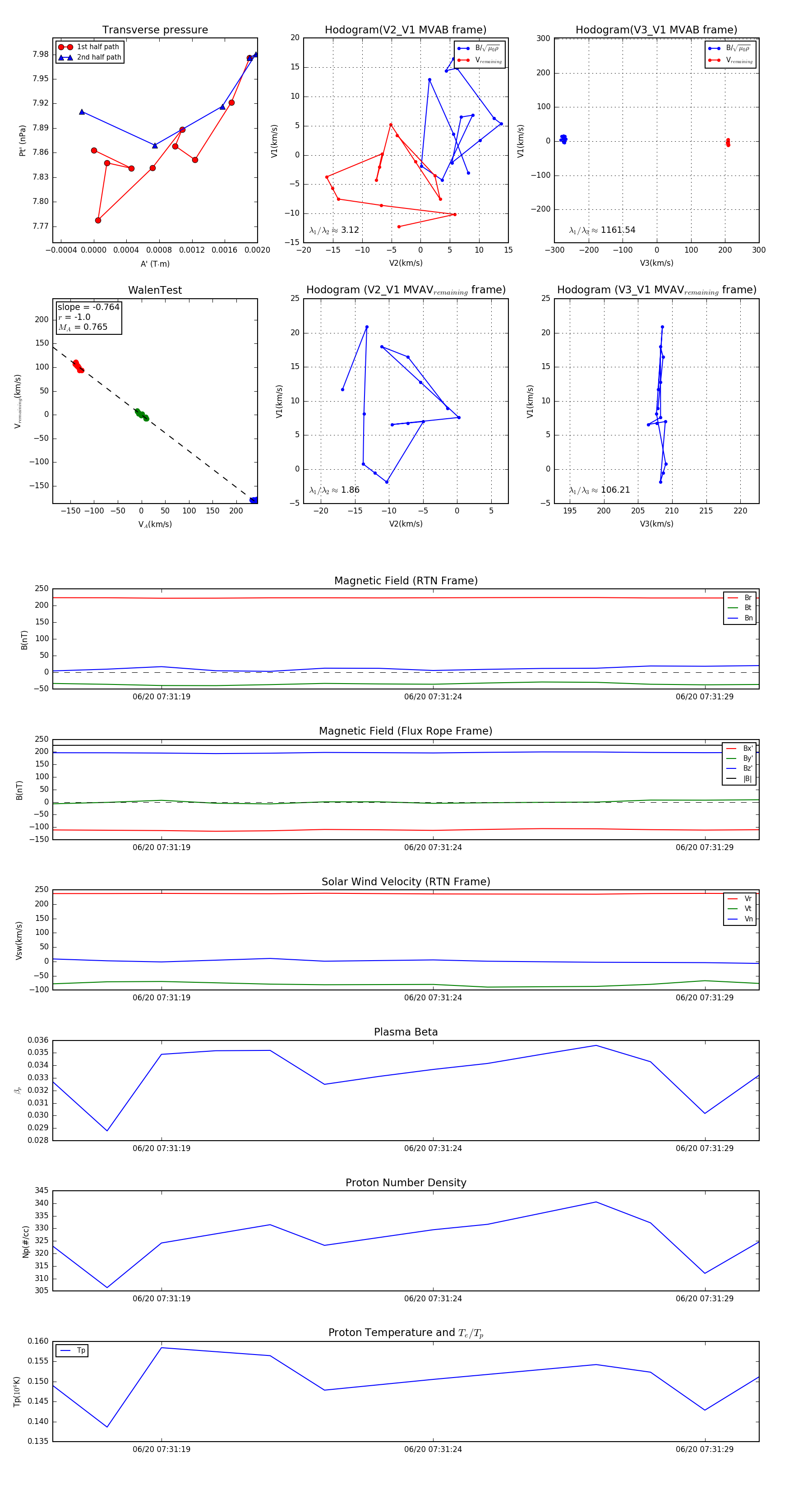
Flux Rope in 2023

Flux Rope Event 2023-06-20 07:31:17 ~ 2023-06-20 07:31:30 (14 seconds)


plot