HOME   LIST
‹–   –›

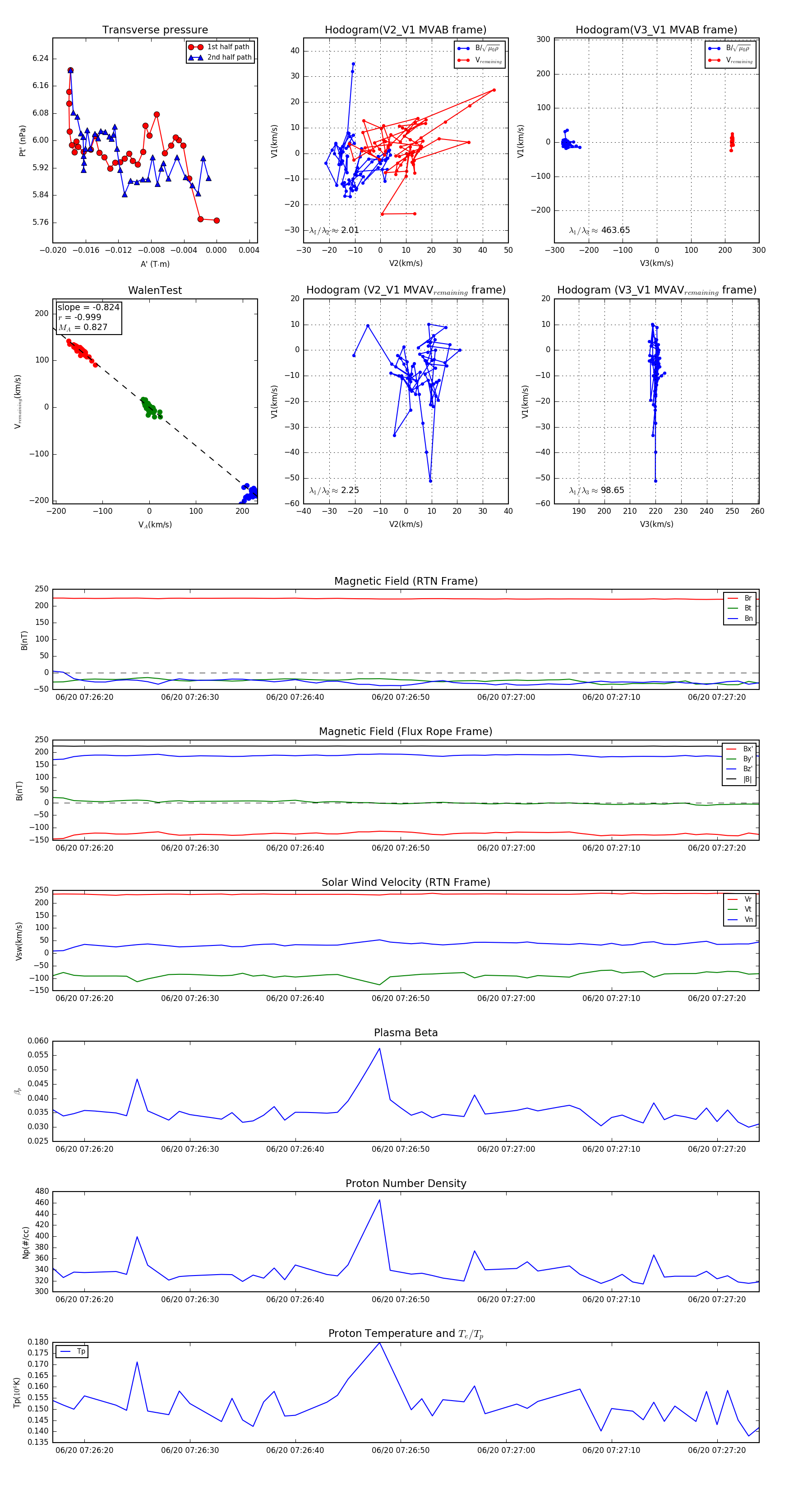
Flux Rope in 2023

Flux Rope Event 2023-06-20 07:26:17 ~ 2023-06-20 07:27:24 (68 seconds)


plot