HOME   LIST
‹–   –›

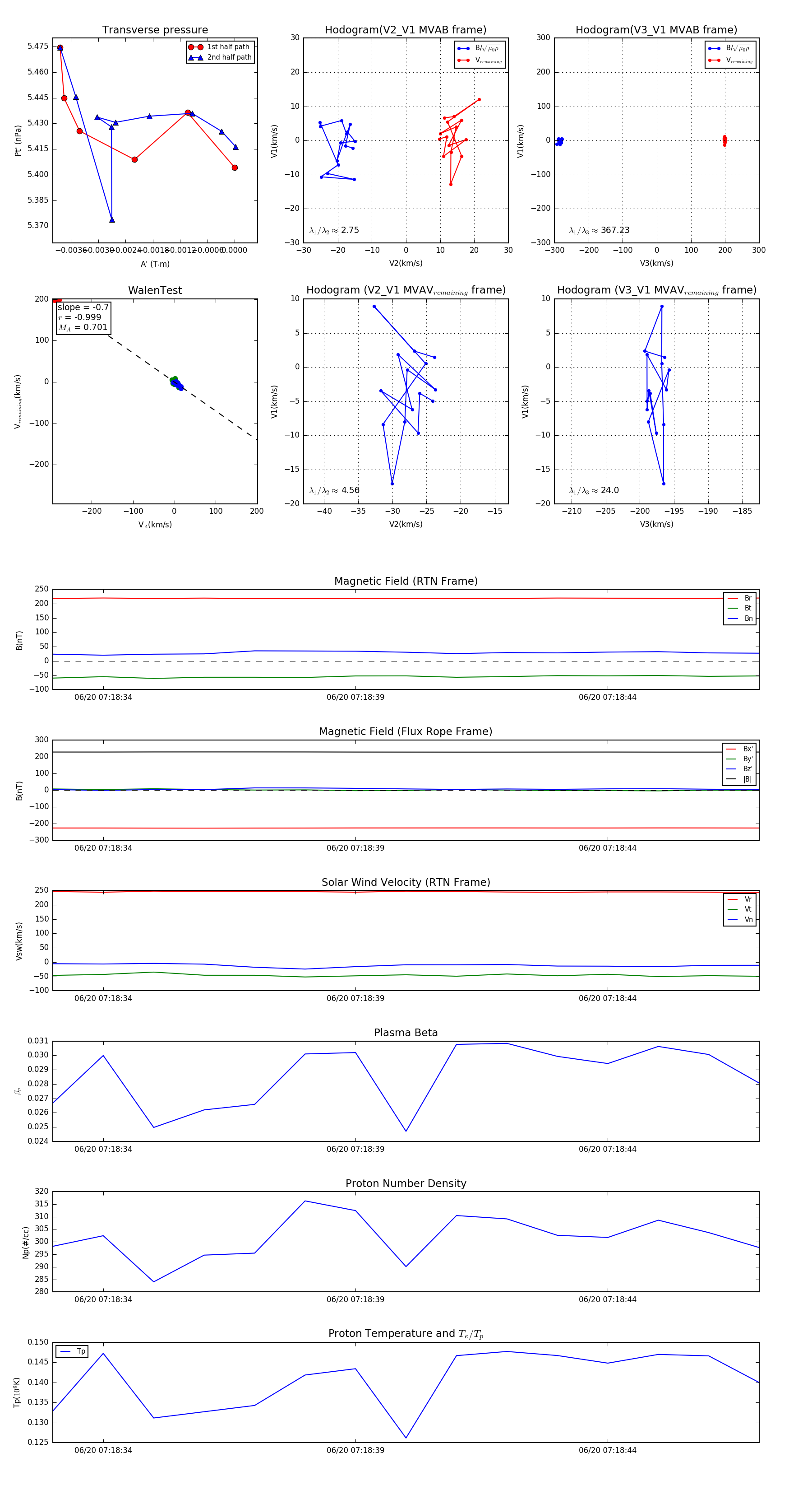
Flux Rope in 2023

Flux Rope Event 2023-06-20 07:18:33 ~ 2023-06-20 07:18:47 (15 seconds)


plot