HOME   LIST
‹–   –›

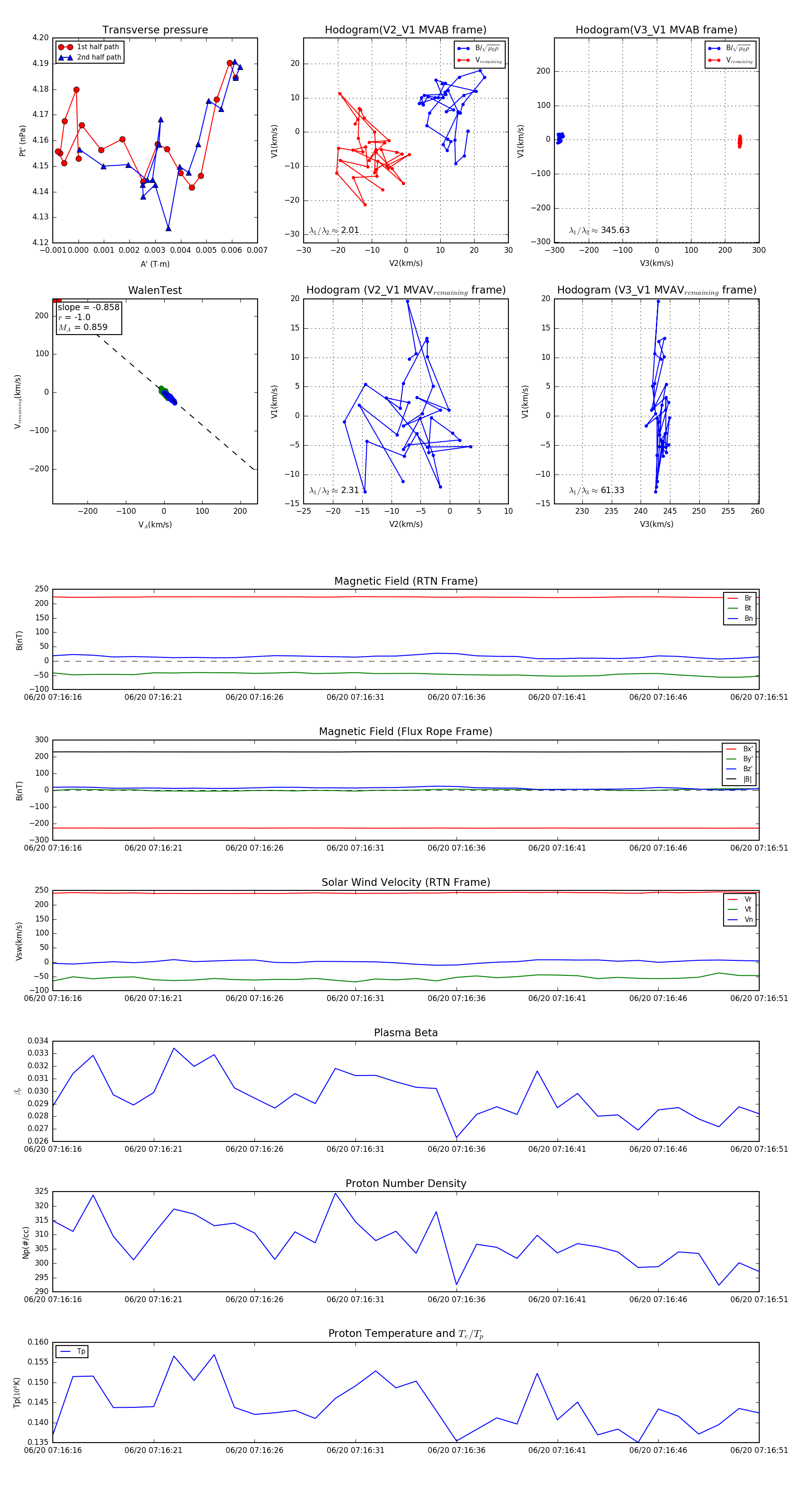
Flux Rope in 2023

Flux Rope Event 2023-06-20 07:16:16 ~ 2023-06-20 07:16:51 (36 seconds)


plot