HOME   LIST
‹–   –›

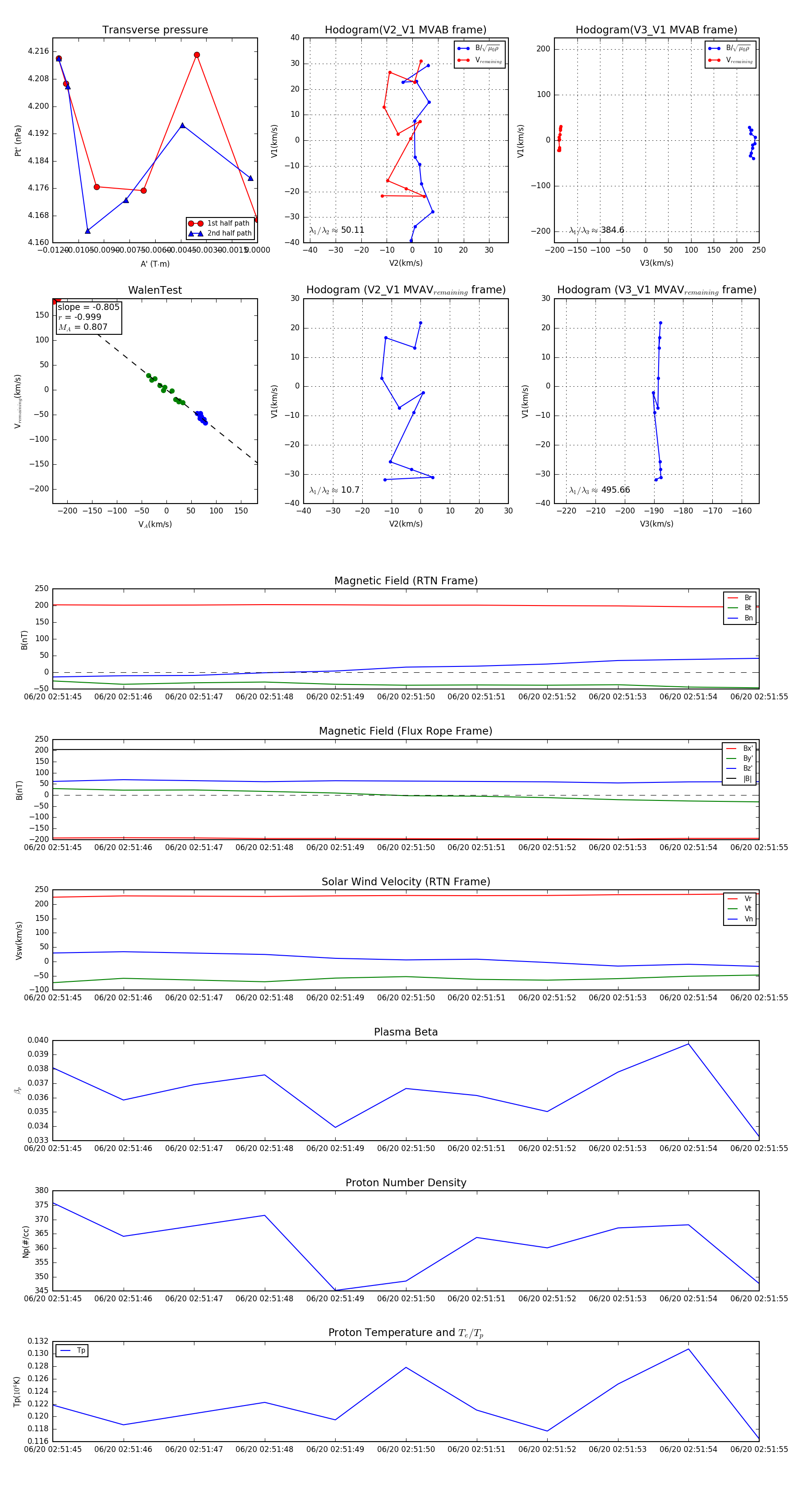
Flux Rope in 2023

Flux Rope Event 2023-06-20 02:51:45 ~ 2023-06-20 02:51:55 (11 seconds)


plot