HOME   LIST
‹–   –›

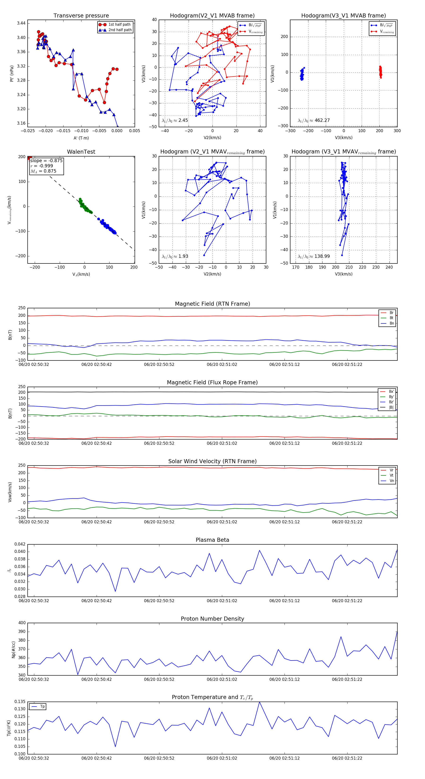
Flux Rope in 2023

Flux Rope Event 2023-06-20 02:50:31 ~ 2023-06-20 02:51:30 (60 seconds)


plot