HOME   LIST
‹–   –›

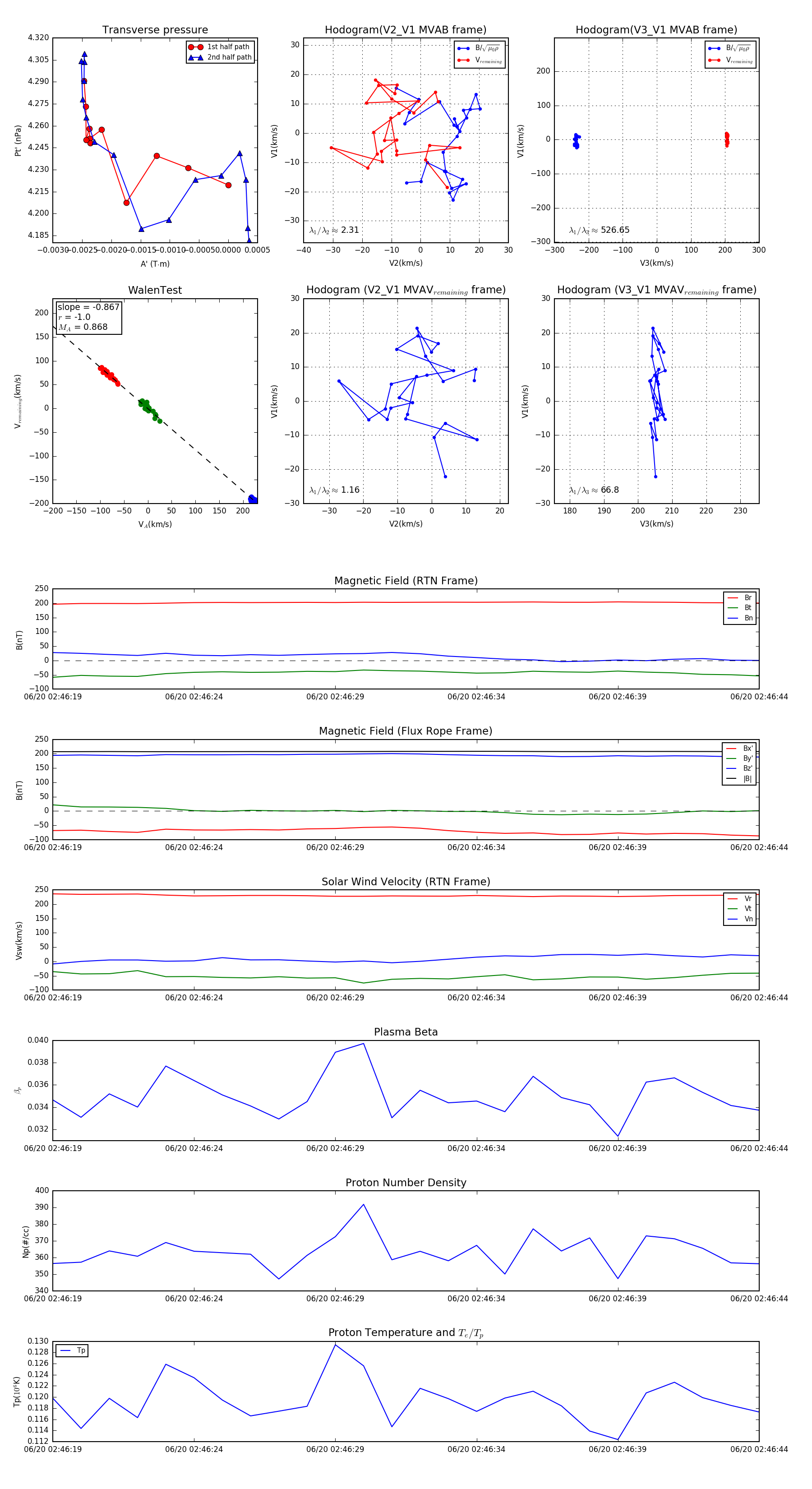
Flux Rope in 2023

Flux Rope Event 2023-06-20 02:46:19 ~ 2023-06-20 02:46:44 (26 seconds)


plot